Portal do Governo Brasileiro
Ir para o conteúdo
1
Ir para o menu
2
Ir para a busca
3
Ir para o rodapé
4
En
Acessibilidade
Alto Contraste
Instituto Federal da Paraiba
IFPB
Ministério da Educação
Buscar no portal
Buscar no portal
YouTube
Facebook
Instagram
RSS
Transparência
Portal do Estudante
Portal do Servidor
Portal da TI
Acesso à Informação
Acesso a Sistemas
Comunicação
Webmail
Você está aqui:
Página Inicial
>
Portal do Servidor
>
Todos os servidores
>
Mapeamento de Processos
>
Fluxogramas
>
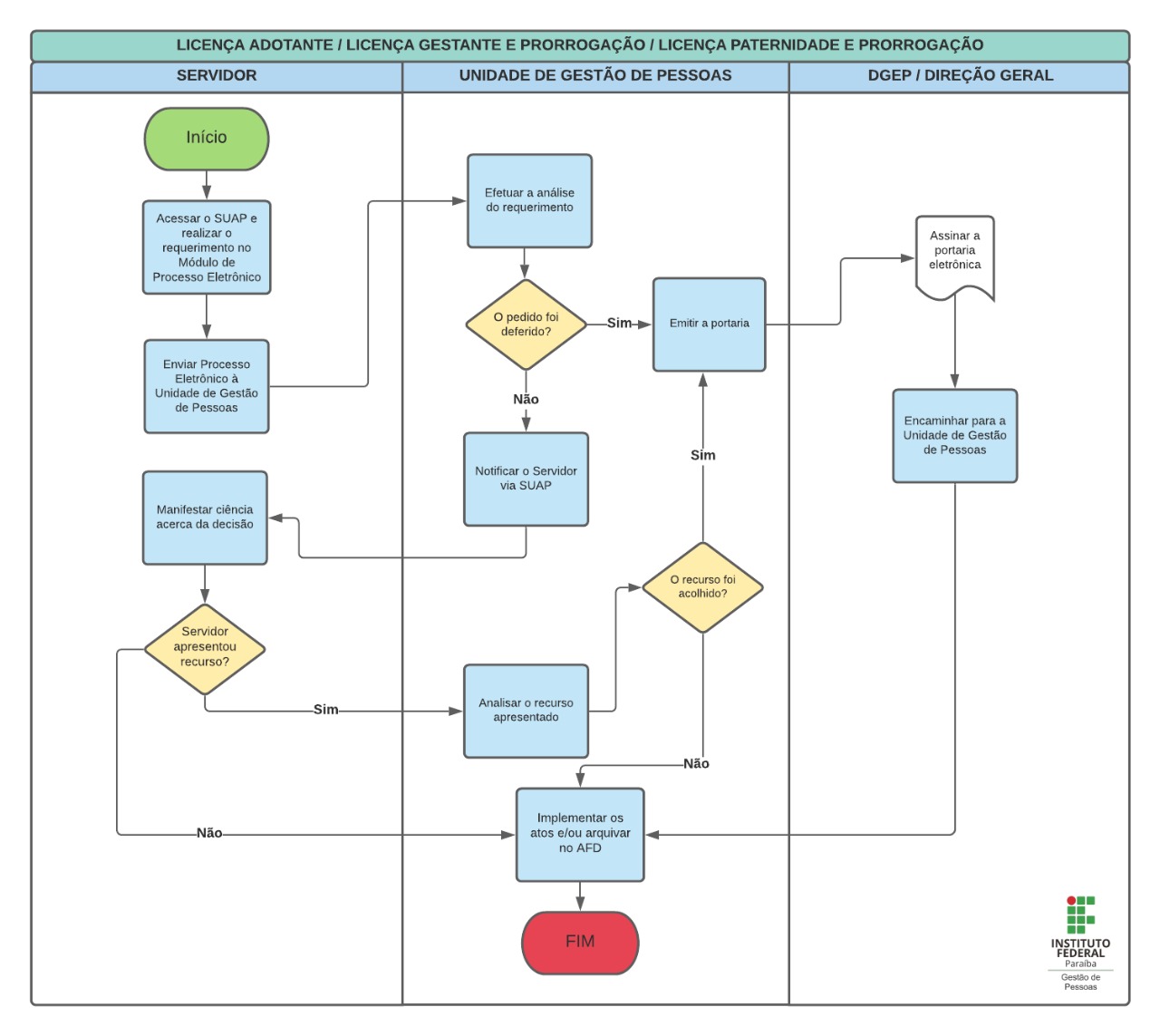
Licença paternidade - prorrogação
Menu
Sobre a DGEP
Apresentação
Contatos
Gestão de Pessoas nos Campi
Agenda
Programa de Gestão
Introdução
Tutoriais
Legislação
Capacitação
Notícias da Comissão
Aprovados em concurso público
Acompanhe as nomeações
Documentos para a posse
Para todos os servidores
Editais
Formulários
Mapeamento de Processos
Principais Normas e Legislações
Material informativo
Procedimentos
Saúde do Servidor
Dimensionamento de cargos
Redistribuição
Para Técnicos administrativos
Descrição dos cargos PCCTAE
Cargos extintos ou vedados do PCCTAE
Estágio Probatório
Incentivo à qualificação
Progressão por Mérito
Tabela salarial
Para Professores
CPPD
Progressão
Retribuição por titulação
RSC
Titularidade
Tabela salarial
Programa de Gestão - DGEP
Notícias
Editais
Participantes
Programa de Gestão - DPI
Notícias
Editais
Participantes
PNDP
Conheça mais sobre a PNDP
Normativos
Plano de Desenvolvimento de Pessoas (PDP)
Transparência - Despesas do Plano de Desenvolvimento de Pessoas
Ações de Desenvolvimento
Agenda de ações de capacitação no IFPB
Afastamentos
Licença para Capacitação
Programa de Gestão - Gabinete da Reitoria
Notícias
Editais
Participantes
Info
Licença paternidade - prorrogação
por
Patrícia Lins Gomes de Medeiros Mota
—
última modificação
23/06/2021 19h37
LICENÇA PATERNIDADE - PRORROGAÇÃO.jpeg
— 122 KB
Voltar para o topo