Mapeamento de Processos da área de Gestão de Pessoas
Com o objetivo de melhorar a comunicação e a gestão dos processos da área de Gestão de Pessoas, a Diretoria Geral de Gestão de Pessoas (DGEP) elaborou o mapeamento de processos que envolvem a vida funcional dos servidores e a gestão do quadro de pessoal do IFPB.
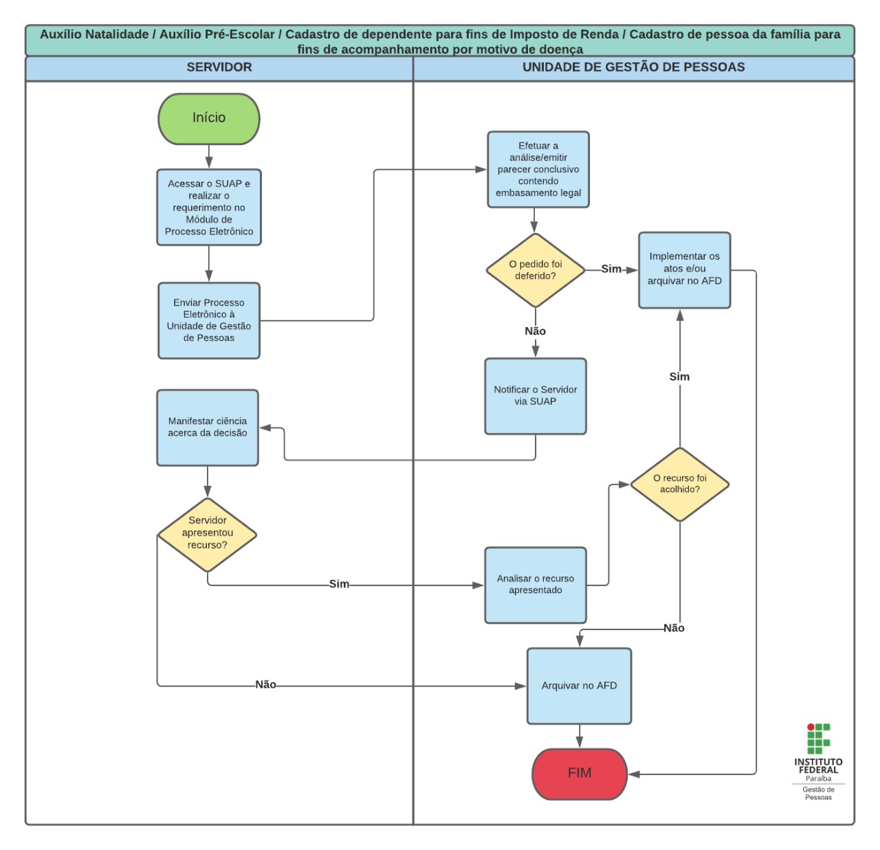
Nesse espaço, os servidores encontrarão o passo-a-passo de como cada processo nasce, os setores pelos quais passa, os atores envolvidos em cada etapa e como o processo é, enfim, finalizado. O mapeamento permite, portanto, a compreensão do fluxo de atividades de cada processo pelo seu principal interessado: o servidor.
Mapear processos é um importante passo na Gestão de Processos de uma instituição, trazendo transparência, economicidade, padronização e melhorias em cada processo acompanhado.
O documentos relativos ao mapeamento de processos são documentos orientativos, para fins de visualização do fluxo de cada pedido, porém o fluxo poderá ser alterado considerando as características de cada pedido ou procedimento interno de cada unidade que exijam a incrementação ou supressão de qualquer fase, sem prejuízo da análise conclusiva.
PROCESSOS MAPEADOS |
|---|
BENEFÍCIOS, GRATIFICAÇÕES E INDENIZAÇÕES
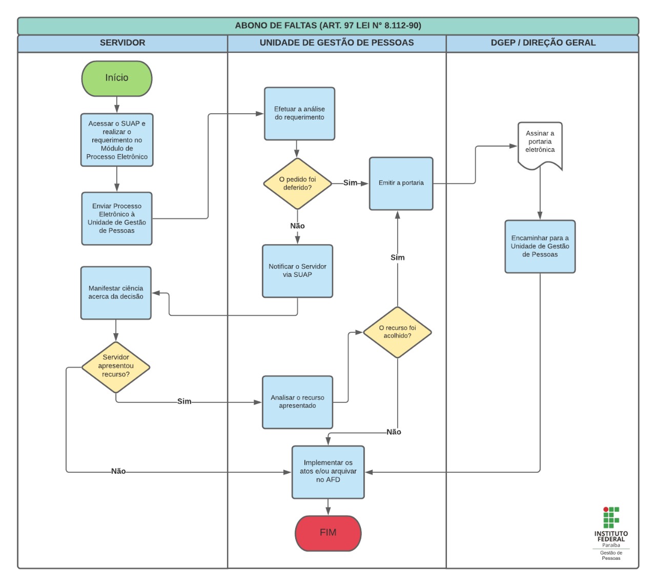
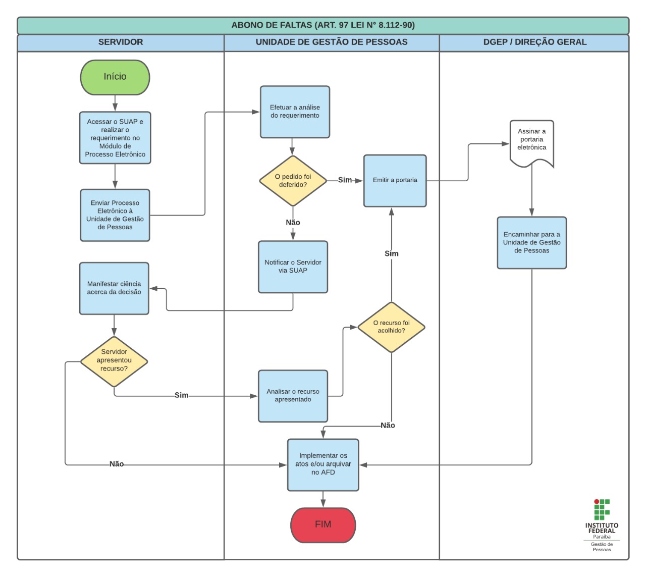
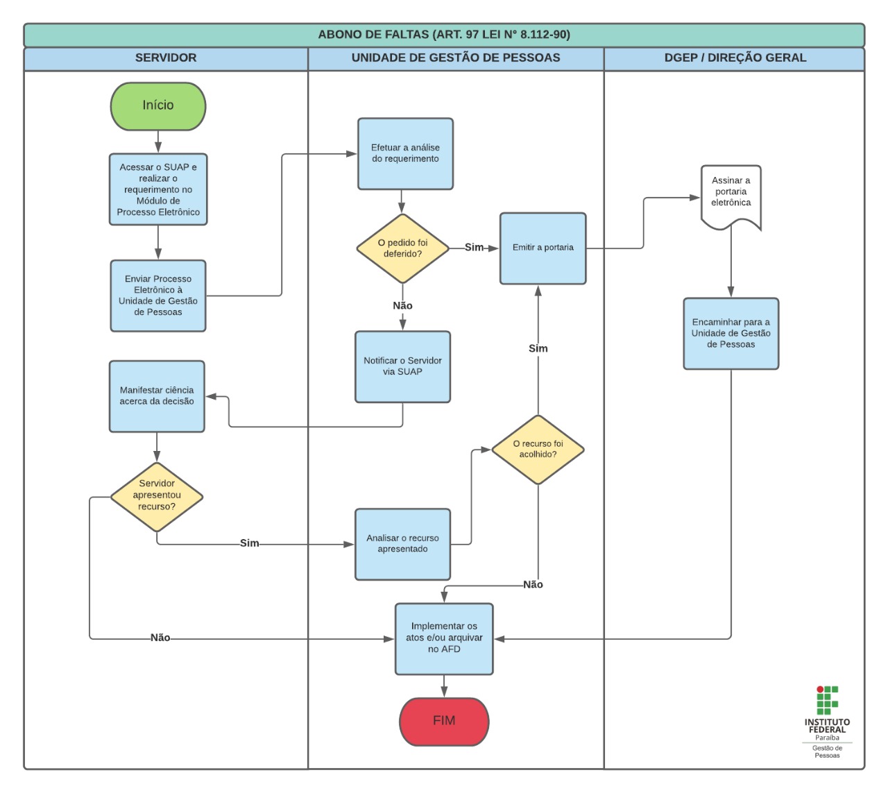
- Abono de faltas - alistamento eleitoral
- Abono de faltas - casamento
- Abono de faltas - doação de sangue
- Abono de faltas - falecimento de pessoa da família
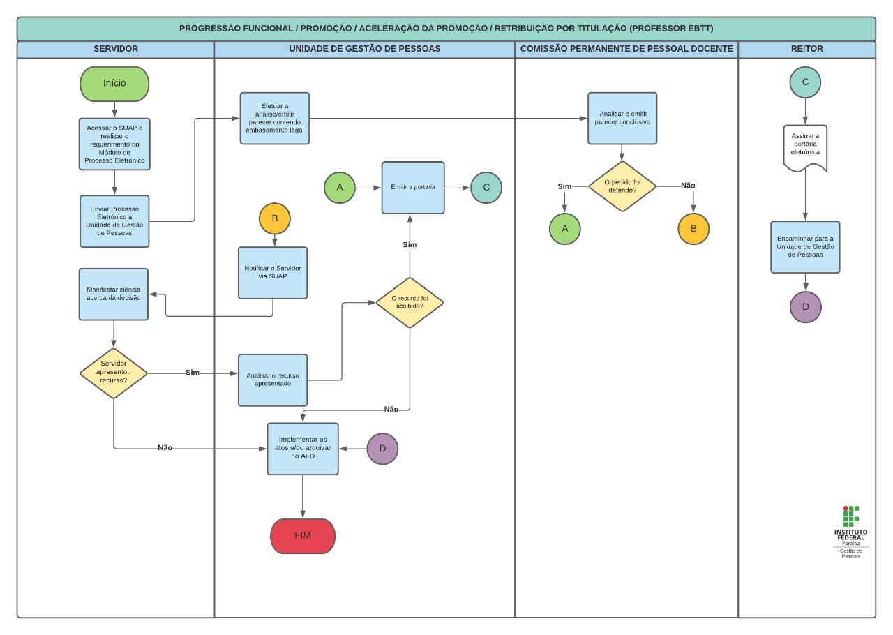
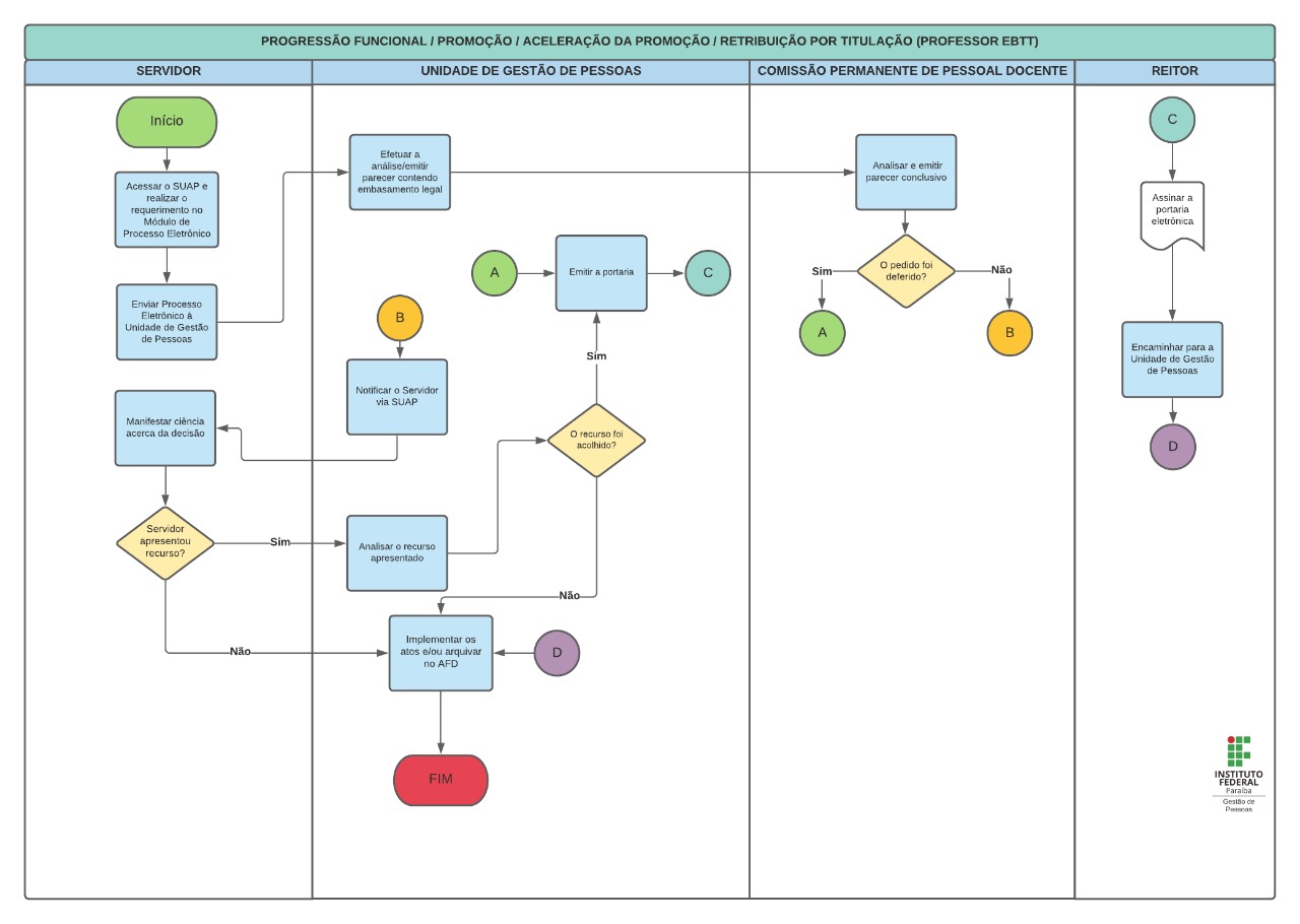
- Aceleração da promoção - professor EBTT
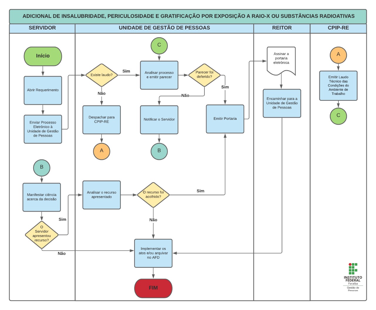
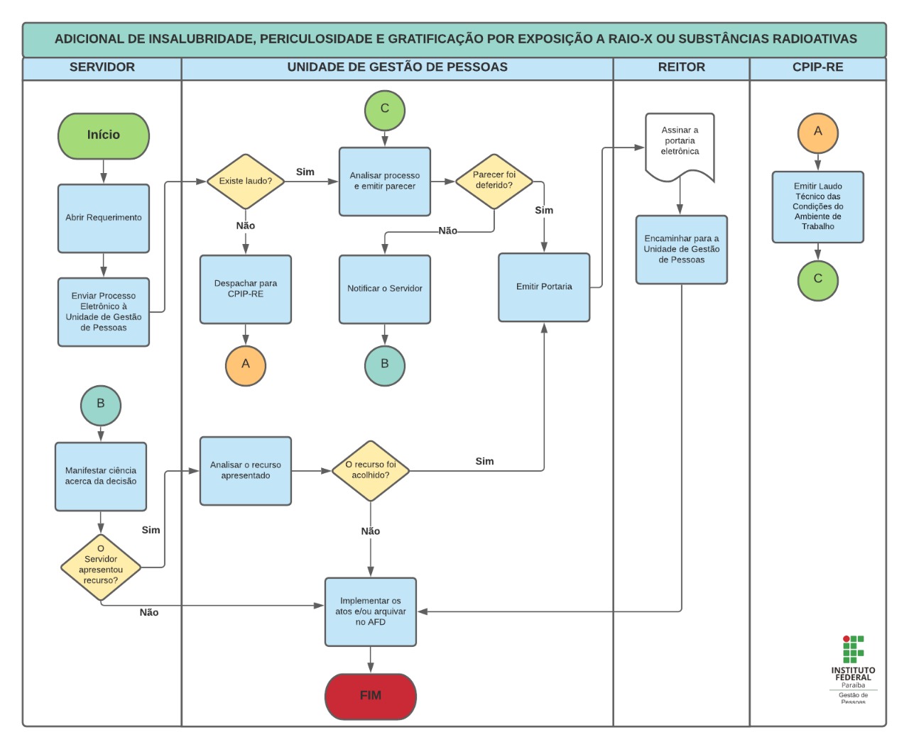
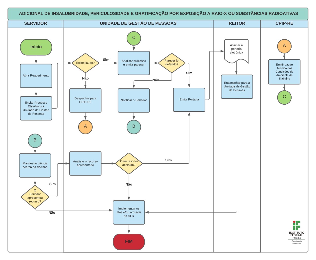
- Adicional de insalubridade
- Adicional de periculosidade
- Alteração de jornada de trabalho com remuneração proporcional (TAE)
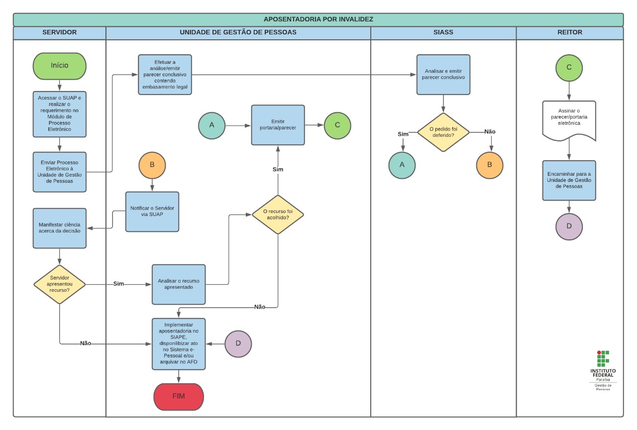
- Aposentadoria por invalidez
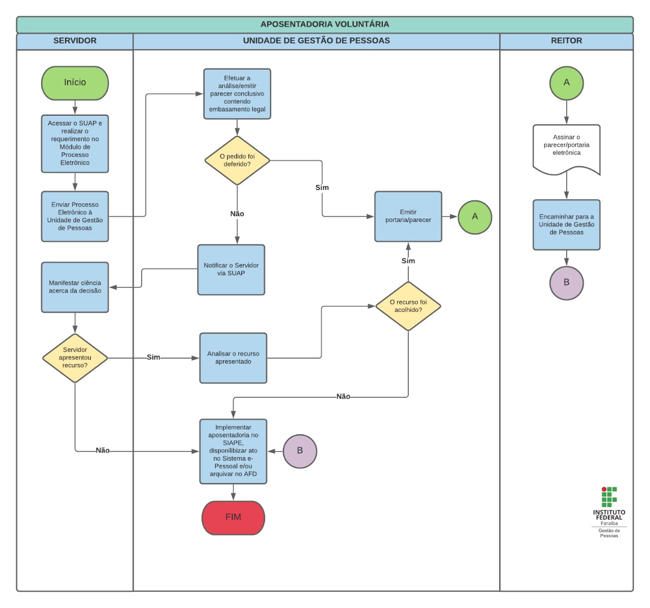
- Aposentadoria voluntária
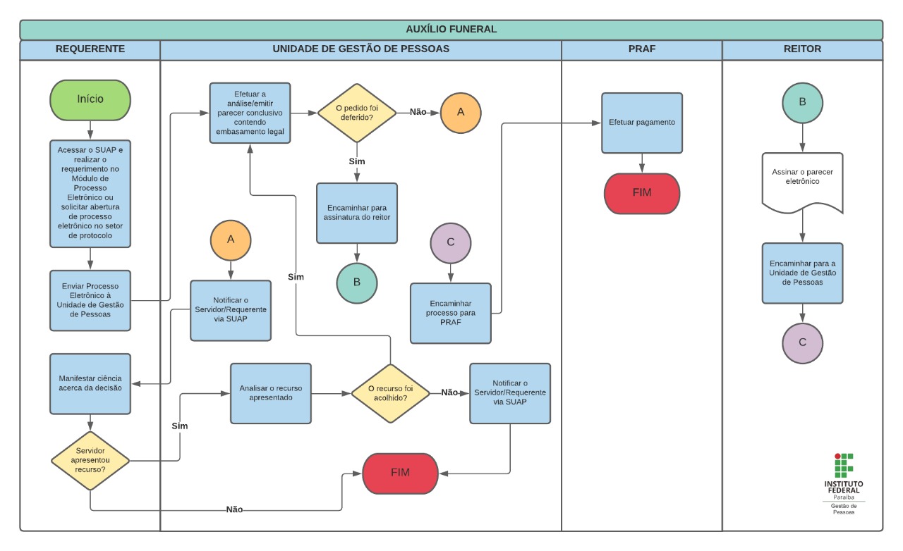
- Auxílio funeral
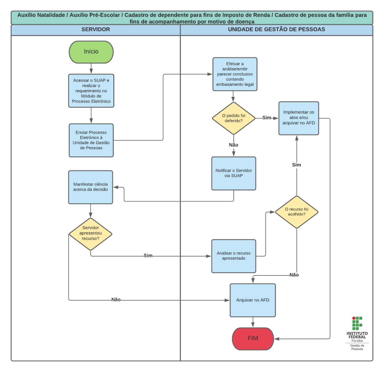
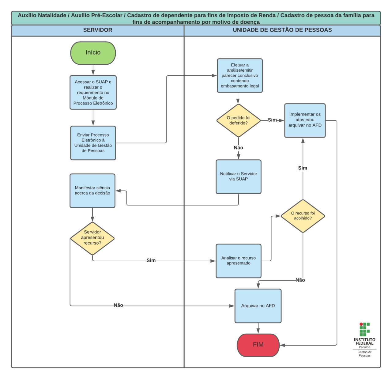
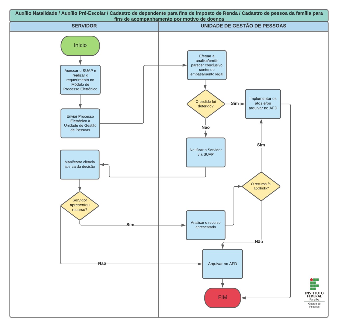
- Auxílio natalidade
- Auxílio pré-escolar
- Auxílio transporte
- Cadastro de dependentes para fins de imposto de renda
- Cadastro para acompanhamento de pessoa da família por motivo de doença
- Gratificação por exposição a raio-X ou substâncias radioativas
- Progressão funcional - professor EBTT
- Promoção - professor EBTT
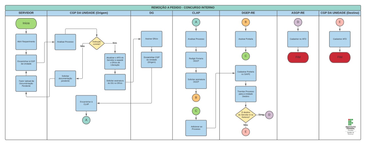
- Remoção a pedido - concurso interno
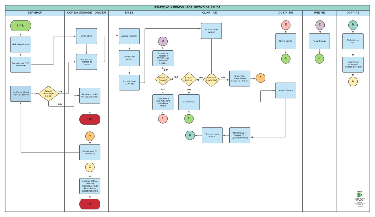
- Remoção a pedido - por motivo de saúde
- Retribuição por titulação - professor EBTT
- Reconhecimento de saberes e competências (RSC) - professor EBTT
LICENÇAS
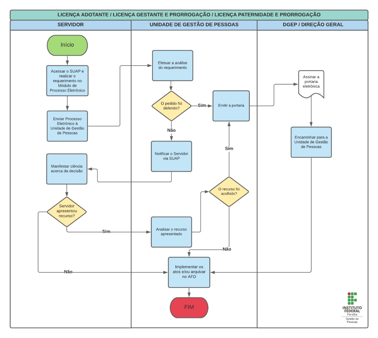
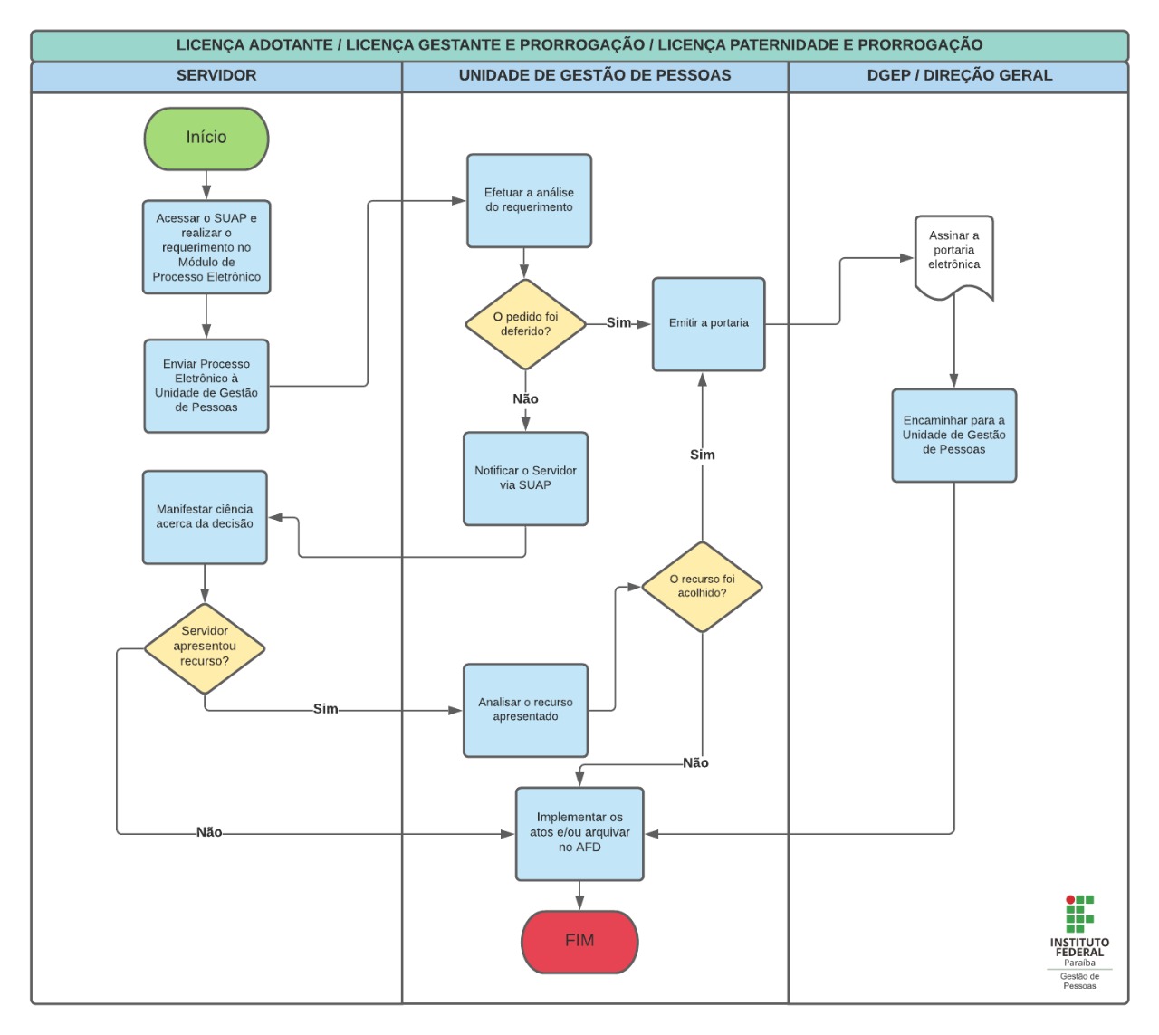
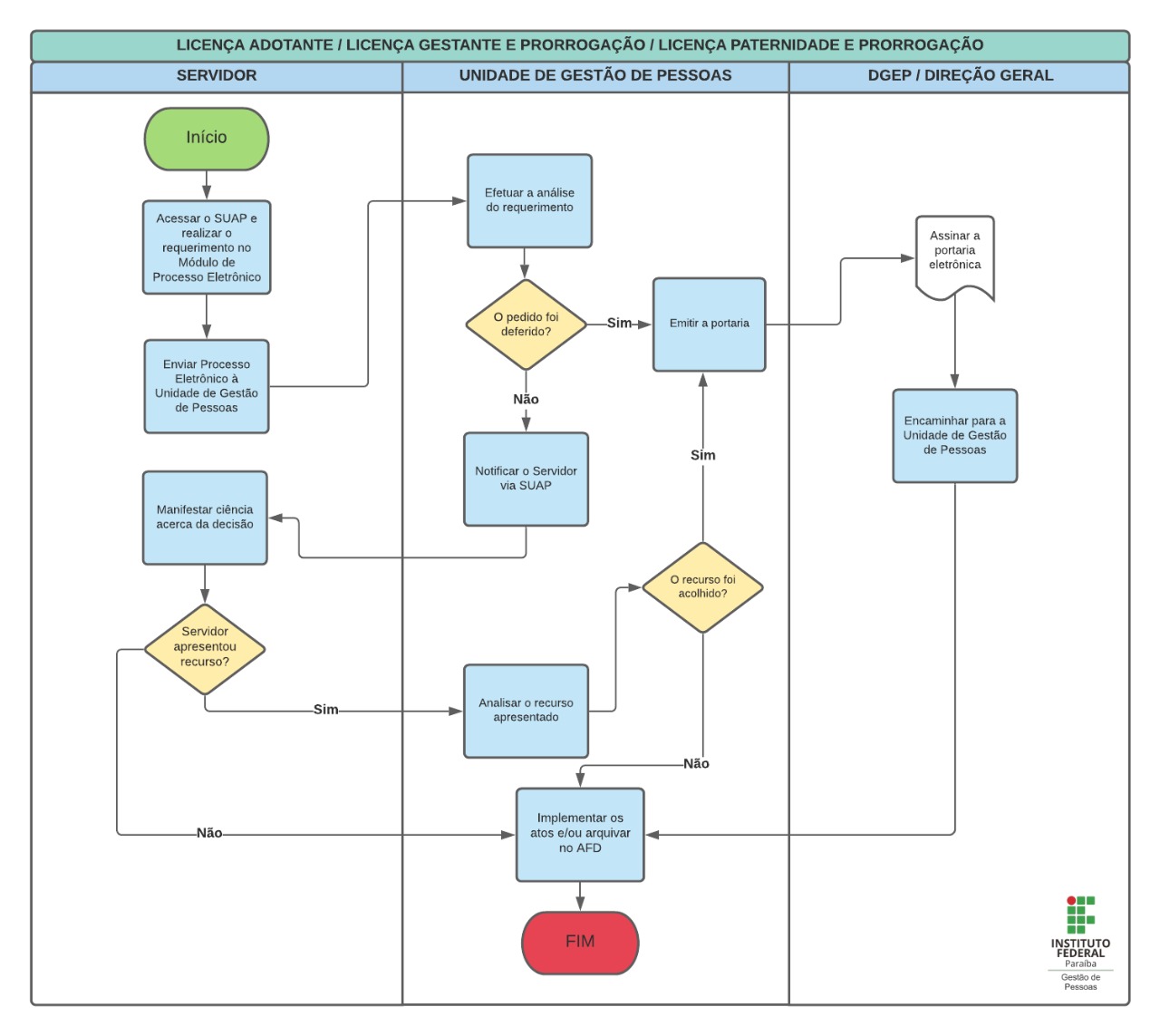
- Licença adotante
- Licença gestante
- Licença gestante - prorrogação
- Licença paternidade
- Licença paternidade - prorrogação
- Licença para atividade política
- Licença para tratamento da própria saúde
AFASTAMENTOS
- Afastamento para pós-graduação stricto sensu - docente campis avançados
- Afastamento para pós-graduação stricto sensu - docente campis Sousa e Cajazeiras
- Afastamento para pós-graduação stricto sensu - docente demais campis
- Afastamento para pós-graduação stricto sensu - técnico-administrativos campis avançados
- Afastamento para pós-graduação stricto sensu - técnico-administrativos campis Sousa e Cajazeiras
- Afastamento para pós-graduação stricto sensu - técnico-administrativos demais campis
- Afastamento para pós-graduação stricto sensu - técnico-administrativos Reitoria
PLANOS DE SAÚDE - GEAP (em atualização)
- Adesão, inclusão e exclusão de dependentes
- Adesão, inclusão e exclusão de dependentes - Campi Sousa e Cajazeiras
- Cancelamento de plano
- Cancelamento de plano - Campi Sousa e Cajazeiras
- Migração de plano
- Migração de plano - Campi Sousa e Cajazeiras