Você está aqui: Página Inicial > Portal do Servidor > Professor > Retribuição por titulação

Retribuição por titulação

por Diretoria-Geral de Tecnologia da Informação publicado 04/05/2016 11h05, última modificação 24/06/2021 14h12

A Retribuição por Titulação (RT) é uma gratificação devida aos docentes da carreira do ensino básico, técnico e tecnológico em conformidade com a jornada de trabalho, classe, nível e titulação comprovada, independentemente de cumprimento de interstício.

A RT está fundamentada legalmente pela Lei nº 11.784/2008 e será considerada no cálculo dos proventos de aposentadoria e das pensões.

O requisito básico para se ter direito a este benefício é a obtenção da titulação exigida em cada fase da progressão (aperfeiçoamento, especialização, mestrado ou doutorado). Os valores desta retribuição estão descritos no Anexo LXXIII da Lei nº 11.784 de 2008.

Para solicitar a RT, o servidor deverá abrir processo no Setor de Protocolo, preenchendo o formulário de solicitação disponível no referido setor e anexando cópia do certificado ou diploma do título a ser apresentado. A documentação deve ser endereçada à DGEP.

No caso de professor recém-ingresso, basta que um formulário específico seja preenchido no ato da posse e que uma cópia do título de pós-graduação seja anexada. Dessa forma, a implantação da RT acontece de maneira automática.

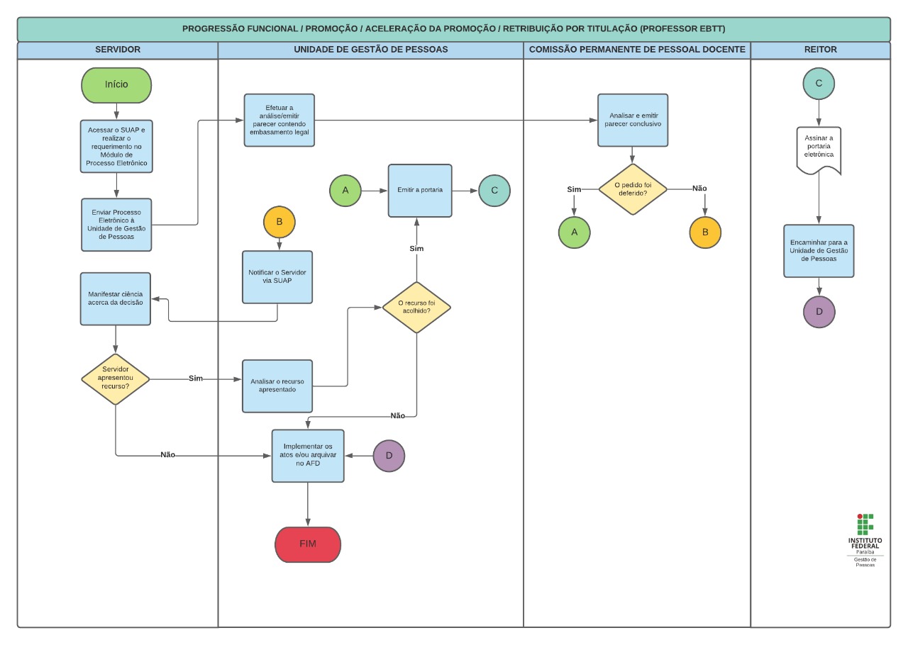
Confira o fluxo dos processos de pedido de Retribuição por Titulação quando ele não se dá no ato da posse.