Portal do Governo Brasileiro
  • Ir para o conteúdo 1
  • Ir para o menu 2
  • Ir para a busca 3
  • Ir para o rodapé 4
  • En
  • Acessibilidade
  • Alto Contraste
Instituto Federal da Paraiba

IFPB

Ministério da Educação
Buscar no portal
  • YouTube
  • Facebook
  • Instagram
  • RSS
  • Transparência
  • Portal do Estudante
  • Portal do Servidor
  • Portal da TI
  • Acesso à Informação
  • Acesso a Sistemas
  • Comunicação
  • Webmail
Você está aqui: Página Inicial > Portal do Servidor > Todos os servidores > Mapeamento de Processos > Fluxogramas > Licença adotante
Menu

Logo Gestão de Pessoas

Sobre a DGEP
  • Apresentação
  • Contatos
  • Gestão de Pessoas nos Campi
  • Agenda
Programa de Gestão
  • Introdução
  • Tutoriais
  • Legislação
  • Capacitação
  • Notícias da Comissão
Aprovados em concurso público
  • Acompanhe as nomeações
  • Documentos para a posse
Para todos os servidores
  • Editais
  • Formulários
  • Mapeamento de Processos
  • Principais Normas e Legislações
  • Material informativo
  • Procedimentos
  • Saúde do Servidor
  • Dimensionamento de cargos
  • Redistribuição
Para Técnicos administrativos
  • Descrição dos cargos PCCTAE
  • Cargos extintos ou vedados do PCCTAE
  • Estágio Probatório
  • Incentivo à qualificação
  • Progressão por Mérito
  • Tabela salarial
Para Professores
  • CPPD
  • Progressão
  • Retribuição por titulação
  • RSC
  • Titularidade
  • Tabela salarial
Programa de Gestão - DGEP
  • Notícias
  • Editais
  • Participantes
Programa de Gestão - DPI
  • Notícias
  • Editais
  • Participantes
PNDP
  • Conheça mais sobre a PNDP
  • Normativos
  • Plano de Desenvolvimento de Pessoas (PDP)
  • Transparência - Despesas do Plano de Desenvolvimento de Pessoas
  • Ações de Desenvolvimento
  • Agenda de ações de capacitação no IFPB
  • Afastamentos
  • Licença para Capacitação
Programa de Gestão - Gabinete da Reitoria
  • Notícias
  • Editais
  • Participantes
Info

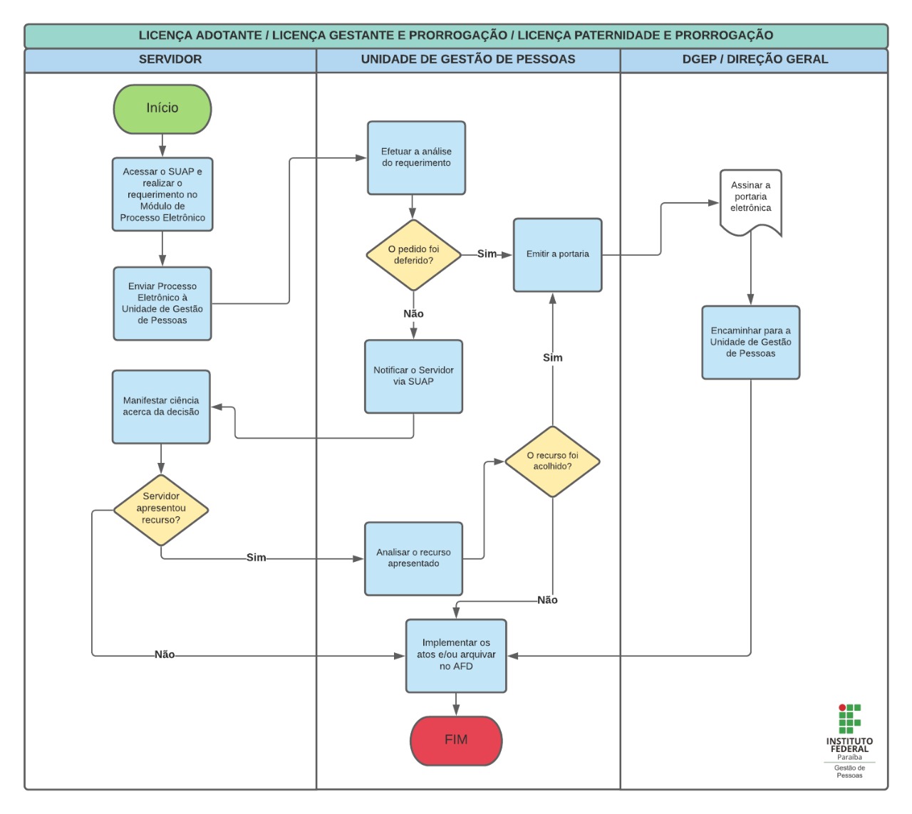
Licença adotante

por Patrícia Lins Gomes de Medeiros Mota — última modificação 23/06/2021 19h35

image/jpeg LICENÇA ADOTANTE.jpeg — 122 KB

Voltar para o topo
Assuntos
Área de imprensa
Relações Internacionais
Concurso Público
Egressos
Fale Conosco
Ouvidoria do IFPB
Reitoria Itinerante
Comissões
Site Antigo
Serviços
Portal do Estudante
Portal de Periódicos
Portal do Servidor
Portal da TI
Portal da Transparência
Redes sociais
Twitter
YouTube
Facebook
Instagram
RSS
O que é?
Navegação
Acessibilidade
Mapa do site
Acesso a Informação Brasil - Governo Federal

Desenvolvido com o CMS de código aberto Plone