Você está aqui: Página Inicial > Portal do Servidor > Todos os servidores > Mapeamento de Processos > Fluxogramas > Aceleração da promoção

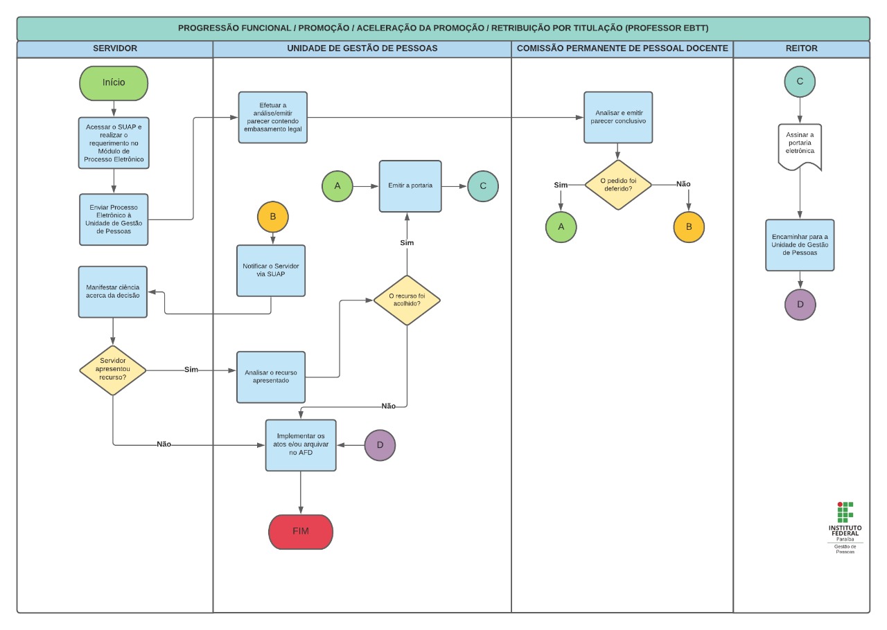
Aceleração da promoção

por Patrícia Lins Gomes de Medeiros Mota última modificação 23/06/2021 19h27