PROCESSO DE PAGAMENTOS DE BOLSA E APOIO FINANCEIRO
Este processo segue os trâmites apresentados abaixo:

(Para uma melhor visualização, clique com o botão direito do mouse e abra a imagem em uma nova guia)
Resumo explicativo do processo:
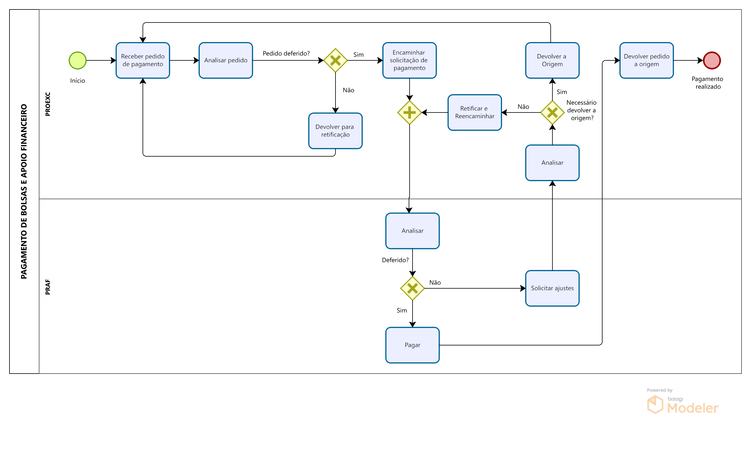
Este processo mostra como são os tramites para pagamento de bolsas e apoio financeiro no âmbito da PROEXC, e inicia com o recebimento do pedido, e é feita a análise do pedido, se for indeferido devolve-se para retificação, e no caso de deferimento é feito o encaminhamento para a PRAF, que por sua vez faz a análise e em caso de deferimento é feito o pagamento, a PROEXC então devolve o pedido a origem com o pagamento realizado e o processo é finalizado.
Em caso de indeferimento por parte da PRAF, devolve-se o pedido para retificação, a PROEXC analisa e verifica a necessidade de devolver a origem para retificação, e pode também fazer a retificação e devolver para nova análise da PRAF, até que o pedido seja pago, no caso da retificação por parte do demandante, o processo retorna ao início e segue o fluxo até que o processo seja finalizado.
Legislação aplicada ao processo:
- Resolução 96/2021/CONSUPER/IFPB - Política de extensão e cultura do IFPB;
- Editais específicos para a ação objeto do processo; e
- Documentos que disciplinam internamente as formas de se realizar os procedimentos de pagamento.
Tramitação processual:
Este processo é todo tramitado no SUAP, e a comunicação entre os setores envolvidos é feita no próprio sistema SUAP, por telefone, por meio de mensagens no aplicativo WhatsApp e também por e-mail, sendo possível também o agendamento de reuniões com o fim de resolver pendências no processo, para os procedimentos de pagamento é utilizado o Sistema Integrado de Administração Financeira do Governo Federal (SIAFI).
