Portal do Governo Brasileiro
Ir para o conteúdo
1
Ir para o menu
2
Ir para a busca
3
Ir para o rodapé
4
En
Acessibilidade
Alto Contraste
Instituto Federal da Paraiba
IFPB
Ministério da Educação
Buscar no portal
Buscar no portal
YouTube
Facebook
Instagram
RSS
Transparência
Portal do Estudante
Portal do Servidor
Portal da TI
Acesso à Informação
Acesso a Sistemas
Comunicação
Webmail
Você está aqui:
Página Inicial
>
Pró-Reitoria de Extensão e Cultura
>
Assuntos
>
Mapeamento de Processos - PROEXC
>
Organização para participação e ou realização de evento
>
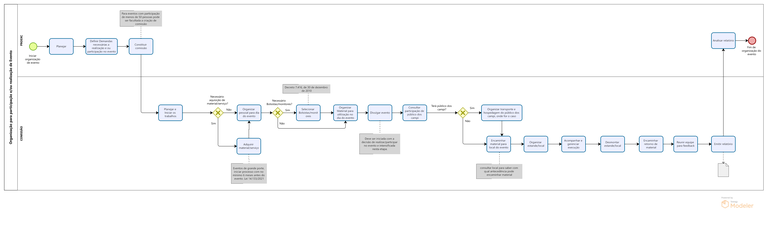
11Organizaoparaparticipaoeourealizaodeevento.png
Menu
sobre
Agenda da Pró-Reitora
Comitê de Extensão e Cultura
Coordenações de Extensão e Cultura
Política de Extensão e Cultura
Áreas Temáticas
Linhas de Extensão
Eixos Temáticos
Indicadores
Relatórios
Assuntos
Acordos
Curricularização
Editais
Legislações e Normas
Formulários
Publicações
Tutoriais
ODS Agenda 2030
Ações de Extensão
Comitê Editorial
Consultas e Audiências Públicas
Mapeamento de Processos - PROEXC
Monitoramento de ações PROEXC
Qualificação Profissional
Apresentação
Pronatec
Programa Novos Caminhos
Projeto Qualifica Mulher
Projeto Alvorada
Qualifica Mais Progredir
Qualifica Mais EnergIF
Programa Mulheres Mil
Extensão Tecnológica
Apresentação
Agenda Diretoria de Extensão Tecnológica
Empresas Juniores
Extensão Popular e Rural
Apresentação
Agenda Diretoria de Extensão Popular e Rural
PROAF IFPB
Incutes
FIC
Cultura
Apresentação
Agenda Diretoria de Cultura
Concurso Literário
Prêmio IFPB de Artes Visuais
Mostra de Artes Cênicas
Mostra Músicas do Mundo
Revista PRÁXIS
Documentos
I Prêmio IFPB de Audiovisual
Eventos
ENEX
FESTIN
Festival de Culturas Populares
Festival de Arte e Cultura do IFPB
Info
Tweet
Tweet
por
2225565
—
última modificação
25/04/2024 10h46
Clique para ver a imagem no tamanho completo…
—
Tamanho
: 255KB
Voltar para o topo