PROCESSO DE EXECUÇÃO DE TERMOS DE EXECUÇÃO DESCENTRALIZADA – TEDs
Este processo segue os trâmites apresentados abaixo:

(Para uma melhor visualização, clique com o botão direito do mouse e abra a imagem em uma nova guia)
Resumo explicativo do processo:
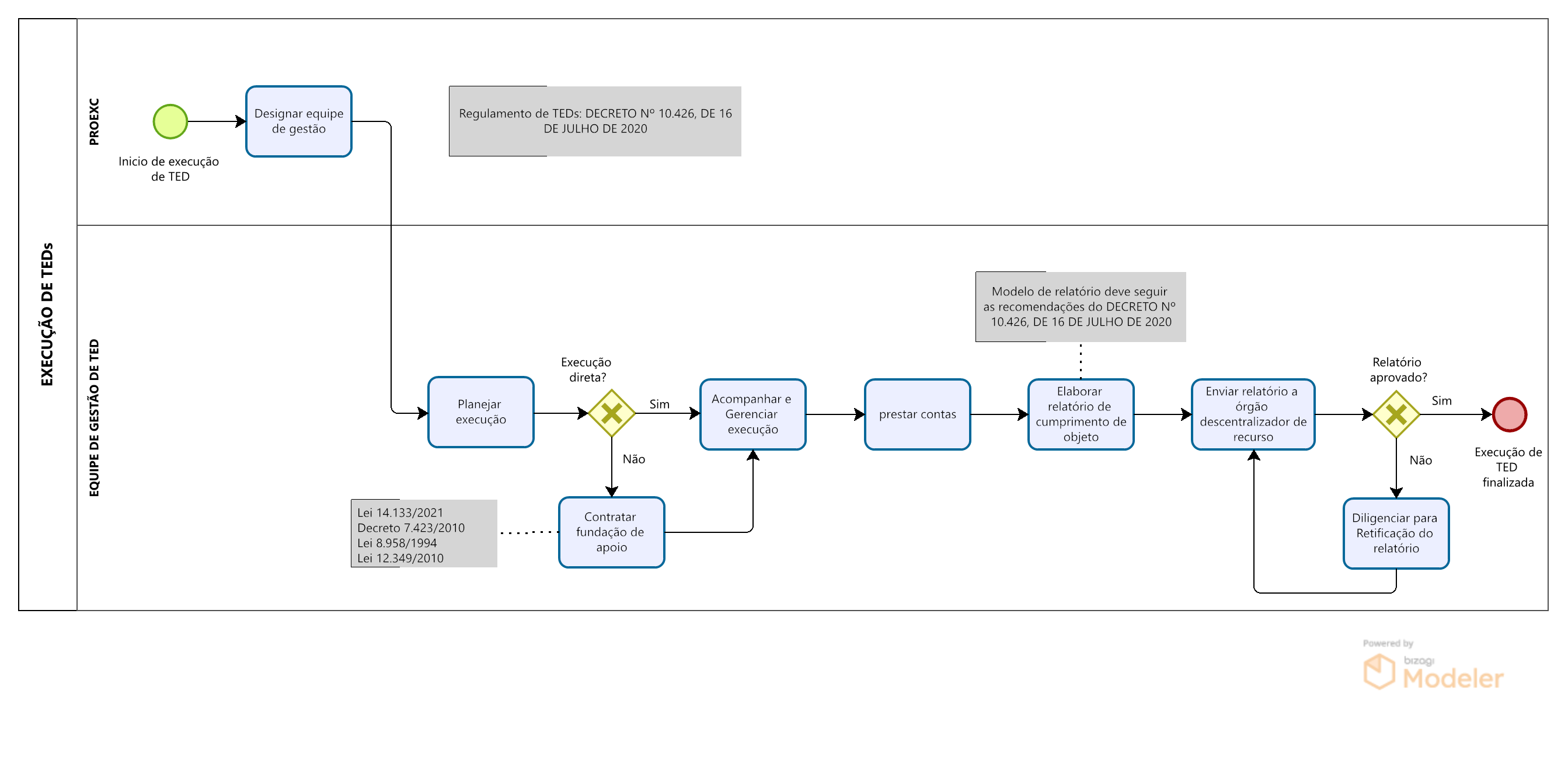
Este processo mostra como deve ser a execução de TEDs, e inicia-se com a PROEXC designando a equipe que irá executar o TED e então a equipe já designada realiza o planejamento, caso a execução seja com fundação de apoio, deve-se fazer o procedimento de contratação, para poder a equipe iniciar o acompanhamento e gestão da execução, após a finalização da gestão das atividades do TED, inicia-se a fase de prestação de contas com elaboração de relatório de cumprimento de objeto e o seu consequente envio ao órgão descentralizador do recurso e caso seja aceita a prestação de contas, o TED tem sua execução finalizada, e caso tenha tido alguma pendência, o órgão fomentador devolve até que a gestão do TED preste as informações necessárias a finalização da prestação de contas.
Legislação aplicada ao processo:
- Resolução 96/2021/CONSUPER/IFPB - Política de extensão e cultura do IFPB;
- Editais específicos para a ação objeto do processo;
- Decreto 7.416, de 30 de dezembro de 2010 - Regulamenta o pagamento de bolsas a discentes;
- Decreto nº 10.426/2020 que normatiza e dar o direcionamento para a execução de TEDs;
- Lei Nº 14.133/2021 que regulamenta as licitações e contratos com a administração pública;
- Decreto 7.423/2010 e a Lei 8.958/1994 que dispõe sobre as relações entre as instituições federais de ensino superior e de pesquisa científica e tecnológica e as fundações de apoio.
Tramitação processual:
O processo é todo tramitado no SUAP, e a comunicação entre os setores envolvidos é feita no próprio sistema SUAP, por telefone, por meio de mensagens no aplicativo WhatsApp e também por e-mail, sendo possível também o agendamento de reuniões com o fim de resolver pendências no processo, as tramitações processuais também podem ocorrer no Sistema Integrado de Monitoramento Execução e Controle (SIMEC) do governo federal.
