PROCESSO DE EXECUÇÃO DE EDITAIS DE AÇÕES DE EXTENSÃO E CULTURA – PARTE FINAL
Este processo segue os trâmites apresentados abaixo:

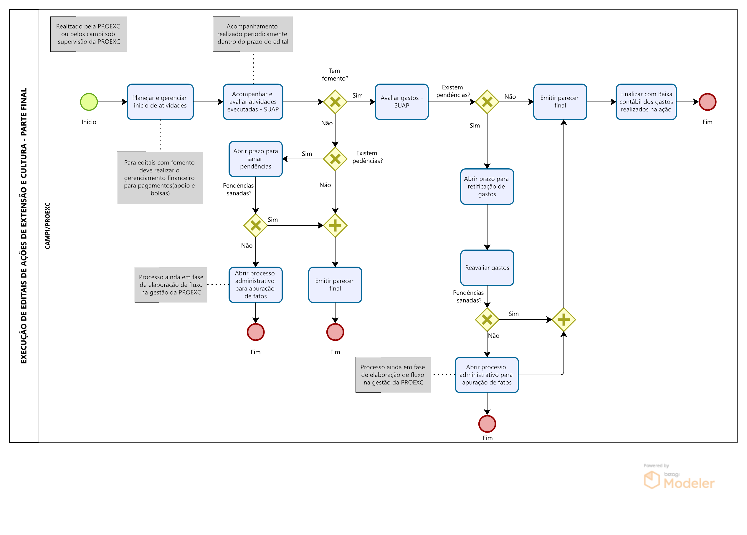
(Para uma melhor visualização, clique com o botão direito do mouse e abra a imagem em uma nova guia)
Resumo explicativo do processo:
É o último processo que faz parte diretamente dos editais, este trata da execução e o gerenciamento de editais até a sua finalização, não cabendo mais movimentação a este processo.
Inicia-se com o planejamento na PROEXC e ou dos campi sob a supervisão daquele, uma vez que os editais são gerenciados em ambas as unidades organizacionais. Nesta etapa de planejamento é realizado os estudos das ações de extensão que foram selecionadas para sua execução, é nesta atividade também que para os casos de editais que tem fomento, são realizados os procedimentos para formalização dos processos de pagamentos de apoio financeiros e bolsas aos estudantes.
Passada esta atividade, tem-se o acompanhamento das atividades que são inseridas pelos coordenadores das ações de extensão e cultura, periodicamente as coordenações de extensão e cultura e a PROEXC devem realizar o monitoramento no SUAP para acompanhar e avaliar as ações realizadas, isso ocorre durante toda a execução da ação, nos prazos previstos no edital especifico.
No momento das avaliações e monitoramento nas ações executadas os gestores de extensão e cultura nas unidades podem aprovar ou reprovar as ações realizadas, e para os editais que não preveem pagamento de fomento, de acordo com os regramentos postos nos editais, se aprovadas o processo é finalizado, em caso de reprovação, é comunicado ao coordenador da ação para a resolução, e nos casos dos prazos para finalização das ações já tenham sido finalizados, e ainda existam pendências nas ações, os gestores devem abrir prazo para sanar estas pendências, o prazo em média é de 30 dias corridos, e após este prazo, caso as pendências tenham sido finalizadas, o gestor da extensão e cultura deve emitir o parecer final e finalizar o processo.
Quando as pendências não são sanadas, deve ser aberto um processo para apuração de fatos e com isso finaliza-se o processo principal.
Seguindo o fluxo do processo na atividade, após as avaliações das ações, caso as ações tenham fomento, o gestor de extensão e cultura das unidades fazem as avaliações nos gastos realizados, se não houver pendências o processo pode ser finalizado, e caso haja pendência na comprovação dos gastos, é solicitada a retificação para posterior reavaliação, quando os prazos do edital já estão ultrapassados, os gestores podem abrir prazo para sanar estas pendências, o prazo em média é de 30 dias corridos, e após este prazo, caso as pendências tenham sido finalizadas, o gestor emite o parecer final e o processo é finalizado.
Quando as pendências não são sanadas, é aberto um processo para apuração de fatos e com isso finaliza-se o processo principal.
No caso das pendências terem sido sanadas o processo segue para emissão de parecer e sua baixa contábil da ação realizada, que é um processo realizado no âmbito da administração, com isso o processo principal é finalizado.
Legislação aplicada ao processo:
- Resolução 96/2021/CONSUPER/IFPB - Política de extensão e cultura do IFPB;
- Editais específicos para a ação objeto do processo; e
- Decreto 7.416, de 30 de dezembro de 2010 - Regulamenta o pagamento de bolsas a discentes.
Tramitação processual:
O processo é tramitado no SUAP, e a comunicação entre os setores envolvidos é feita no próprio sistema SUAP, por telefone, por meio de mensagens no aplicativo WhatsApp e também por e-mail, sendo possível também o agendamento de reuniões com o fim de resolver pendências no processo.
