PROCESSO DE DESCENTRALIZAÇÃO DE RECURSOS ORÇAMENTÁRIOS
Este processo segue os trâmites apresentados abaixo:

(Para uma melhor visualização, clique com o botão direito do mouse e abra a imagem em uma nova guia)
Resumo explicativo do processo:
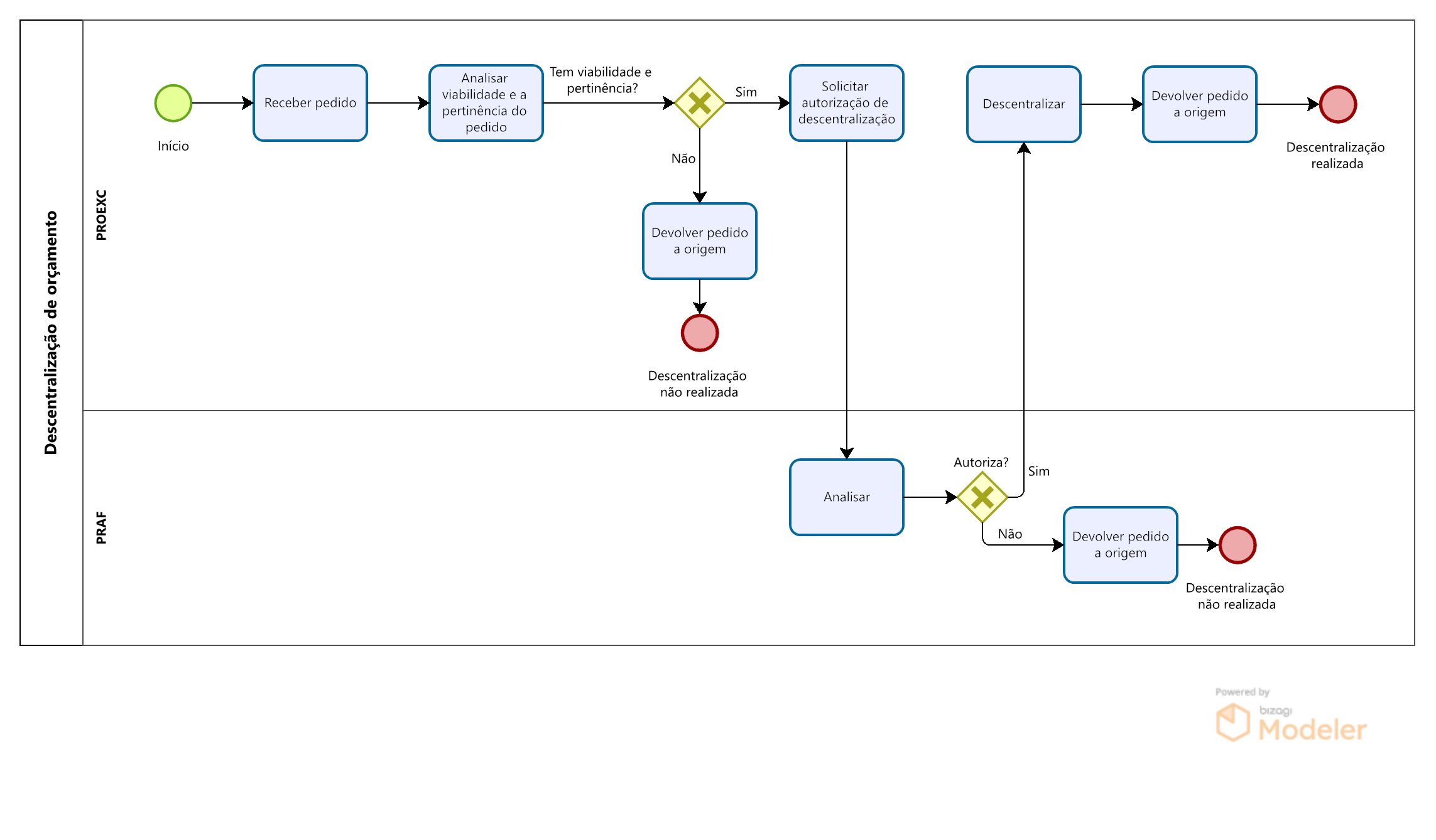
Este processo mostra como deve ser os tramites para descentralização de orçamento no âmbito da PROEXC, e inicia com o recebimento da demanda que é analisada e a Pró-Reitoria verifica a viabilidade e pertinência do pedido, sendo a favor da descentralização, segue para a próxima etapa, em caso negativo o processo é devolvido a origem e a descentralização não é realizada.
No caso da PROEXC ser a favor da descentralização, esta solicita a autorização da PRAF para realizar a descentralização do orçamento, por sua vez a PRAF pode autorizar ou não, em caso de não autorização, o pedido é devolvido a origem e a descentralização não é realizada. Em caso de autorização, a PROEXC realiza a descentralização e o processo é devolvido a origem e finalizado.
Legislação aplicada ao processo:
- Resolução 96/2021/CONSUPER/IFPB - Política de extensão e cultura do IFPB; e
- Documentos que disciplinam as formas de se realizar os procedimentos de descentralização de orçamento internas da instituição.
Tramitação processual:
Este processo é todo tramitado no SUAP, e a comunicação entre os setores envolvidos é feita no próprio sistema SUAP, por telefone, por meio de mensagens no aplicativo WhatsApp e também por e-mail, sendo possível também o agendamento de reuniões com o fim de resolver pendências no processo, para os procedimentos de descentralização é utilizado o Sistema Integrado de Administração Financeira do Governo Federal (SIAFI).
