Progressão Docente
por 3157265
—
publicado
03/09/2020 16h23,
última modificação
20/07/2021 18h33
| Título | Descrição | Publicado em |
|---|---|---|
| 18-portaria-18_2013 | 24/09/2020 10h51 | |
| 22-resolucao-91-2014.pdf | 03/09/2020 16h19 | |
| resolucao-866-2016 Progressão docente.pdf | 03/09/2020 16h20 | |
| Decreto nº 7806.pdf | 03/09/2020 16h23 | |
| Lei 12.772.pdf | 03/09/2020 16h23 | |
| Tutorial progressão docente | 04/09/2020 12h30 | |
| Pontos_RSC.docx | 19/10/2020 22h10 | |
| 1. Formulario De Avaliação Docente para Progressão (MODELO).doc | 19/07/2021 17h32 | |
| formulario-de-avaliacao-docente-ifpb.pdf | 19/07/2021 17h35 | |
| Fluxograma Progressão Funcional.jpeg | 20/07/2021 18h24 | |
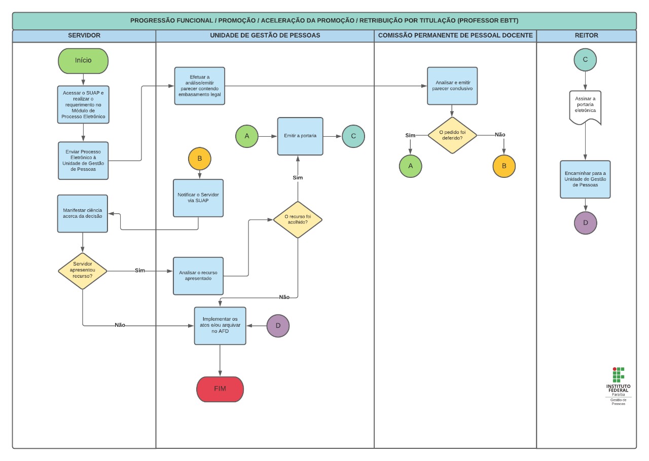
| PROGRESSÃO FUNCIONAL EBTT fluxograma.jpeg | FLUXOGRAMA- PROGRESSÃO FUNCIONAL EBTT. | 20/07/2021 18h33 |