Portal do Governo Brasileiro
Ir para o conteúdo
1
Ir para o menu
2
Ir para a busca
3
Ir para o rodapé
4
En
Acessibilidade
Alto Contraste
Instituto Federal da Paraiba
IFPB
Ministério da Educação
Buscar no portal
Buscar no portal
YouTube
Facebook
Instagram
RSS
Transparência
Portal do Estudante
Portal do Servidor
Portal da TI
Acesso à Informação
Acesso a Sistemas
Comunicação
Webmail
Você está aqui:
Página Inicial
>
Pró-Reitoria de Administração e Finanças
>
Procedimentos
>
Patrimônio e Almoxarifado
>
Imagens
>
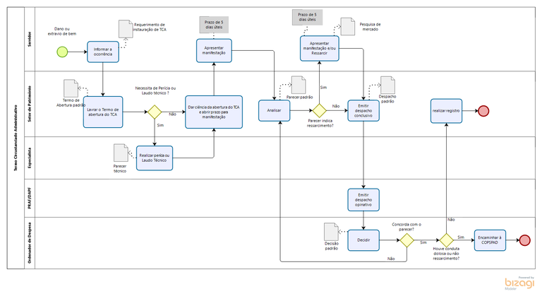
Fluxograma termo circunstanciado administrativo
Menu
Sobre a PRAF
Agenda
Sobre a PRAF
Notícias
Contatos
Assuntos
Documentos da PRAF
Procedimentos
Pareceres Referenciais
Licitações e Contratos
Apresentação
Documentos e Manuais
Gestão e Fiscalização de Contratos
Programa de Gestão
Notícias
Editais
Participantes
Info
Fluxograma termo circunstanciado administrativo
Tweet
Tweet
por
2312596
—
última modificação
20/11/2020 11h58
Fluxograma termo circunstanciado administrativo
Clique para ver a imagem no tamanho completo…
—
Tamanho
: 63KB
Voltar para o topo