Página Inicial
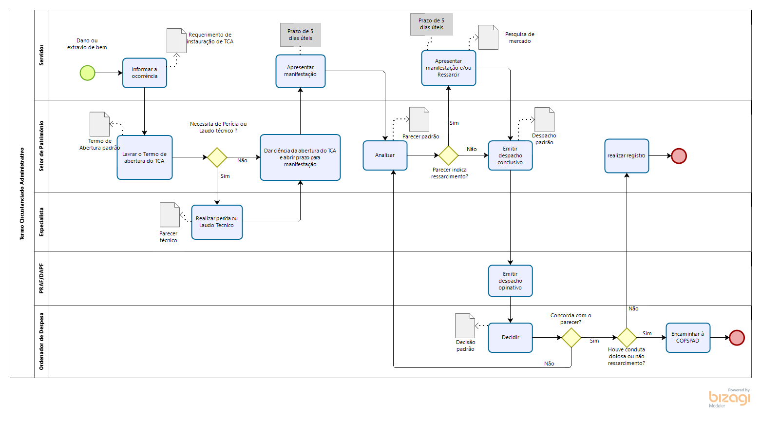
Fluxograma termo circunstanciado administrativo