Portal do Governo Brasileiro
Ir para o conteúdo
1
Ir para o menu
2
Ir para a busca
3
Ir para o rodapé
4
En
Acessibilidade
Alto Contraste
Instituto Federal da Paraiba
IFPB
Ministério da Educação
Buscar no portal
Buscar no portal
YouTube
Facebook
Instagram
RSS
Transparência
Portal do Estudante
Portal do Servidor
Portal da TI
Acesso à Informação
Acesso a Sistemas
Comunicação
Webmail
Você está aqui:
Página Inicial
>
Polo de Inovação
>
Áreas de Atuação
>
Projetos
>
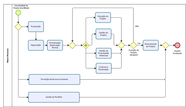
Fluxo de Projetos para o Polo de Inovação
>
Passo a passo para novos projetos
Menu
Institucional
Apresentação
Histórico
Contatos
Informações
Organograma
Assuntos
Compras e Aquisições
Formulários
Documentos Normativos
Manual de Operação EMBRAPII
Campanha Protetores Faciais COVID-19
Documentos de Requisição dos Projetos
Editais
Resoluções
Minutas de Acordos de Parceria
Fundações de Apoio
Relatórios
Orientações Operacionais da EMBRAPII
Minuta de Contrato de Prestação de Serviços
Áreas de Atuação
Serviços
Formação
Laboratórios
Assert
LINSCA
LACA
LAPMI
Eletrônica
GComPI
Smart4i
LARA
LMTel
Banco de Especialistas
Apresentação
Credenciamento
Processos Seletivos
Alocação de RH
Capacitações
Academias TIC
Huawei ICT Academy
Links Úteis
EMBRAPII
Câmara Permanente da CT&I (AGU)
FUNETEC
Portal da Transparência (SAGI)
Polos de Inovação
Política Industrial (TIC e Semicondutores)
Programa MOVER
Lei do Bem
Info
Passo a passo para novos projetos
Tweet
Tweet
por
Patrícia Nogueira de Carvalho Pinto
—
última modificação
19/11/2019 10h59
Clique para ver a imagem no tamanho completo…
—
Tamanho
: 65KB
Voltar para o topo