Você está aqui:
Página Inicial
>
Polo de Inovação
>
Áreas de Atuação
>
Projetos
>
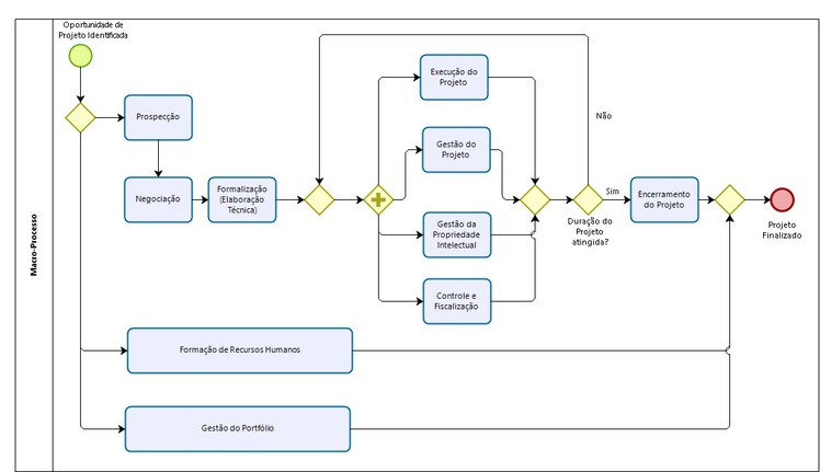
Fluxo de Projetos para o Polo de Inovação
Menu
- Institucional
- Assuntos
-
- Compras e Aquisições
- Formulários
- Documentos Normativos
- Manual de Operação EMBRAPII
- Campanha Protetores Faciais COVID-19
- Documentos de Requisição dos Projetos
- Editais
- Resoluções
- Minutas de Acordos de Parceria
- Fundações de Apoio
- Relatórios
- Orientações Operacionais da EMBRAPII
- Minuta de Contrato de Prestação de Serviços
- Banco de Especialistas
- Academias TIC
