Processo - Ajuste de Matrículas
por Márcio Carvalho da Silva
—
publicado
20/03/2021 11h37,
última modificação
28/07/2021 15h21
Esse é um processo que acontece no início do período letivo. Encontra-se inserido no segundo bloco de processos do Macrofluxo dos Processos das Coordenações de Cursos.
1. Objetivo
O presente processo visa orientar como deve ser realizada o ajuste de matrículas de alunos no SUAP Edu.
2. Normas e Documentos Relacionados
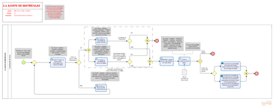
3. Fluxograma

4. Pré-requisitos
Em construção
5. Documentos Eletrônicos Vinculados
Em construção
6. Passo a passo para abertura do processo
Em construção