Processos do Ensino
por Márcio Carvalho da Silva
—
publicado
20/03/2021 12h58,
última modificação
15/11/2023 18h16
Essa pasta congrega os fluxogramas dos processos do ensino
| Título | Descrição | Publicado em |
|---|---|---|
| Processo Ensino - Geração de Turmas e Diários | Esse é um processo que acontece na transição entre períodos letivos. Encontra-se inserido no primeiro bloco de processos do Macrofluxo dos Processos das Coordenações de Cursos . | 28/07/2021 15h19 |
| Fluxo - Geração de Turmas e Diários | 20/03/2021 11h36 | |
| Processo - Vinculação dos Docentes e Horários aos Diários | Esse é um processo que acontece na transição entre períodos letivos. Encontra-se inserido no primeiro bloco de processos do Macrofluxo dos Processos das Coordenações de Cursos. | 28/07/2021 15h20 |
| Fluxo - Vinculação de docentes e horários aos diários | 20/03/2021 11h49 | |
| Processo - Recepção dos Estudantes | Esse é um processo que acontece na transição entre períodos letivos. Encontra-se inserido no primeiro bloco de processos do Macrofluxo dos Processos de Coordenações de Cursos ETIM. | 20/03/2021 16h55 |
| Fluxo - Recepção dos Estudantes | 20/03/2021 16h11 | |
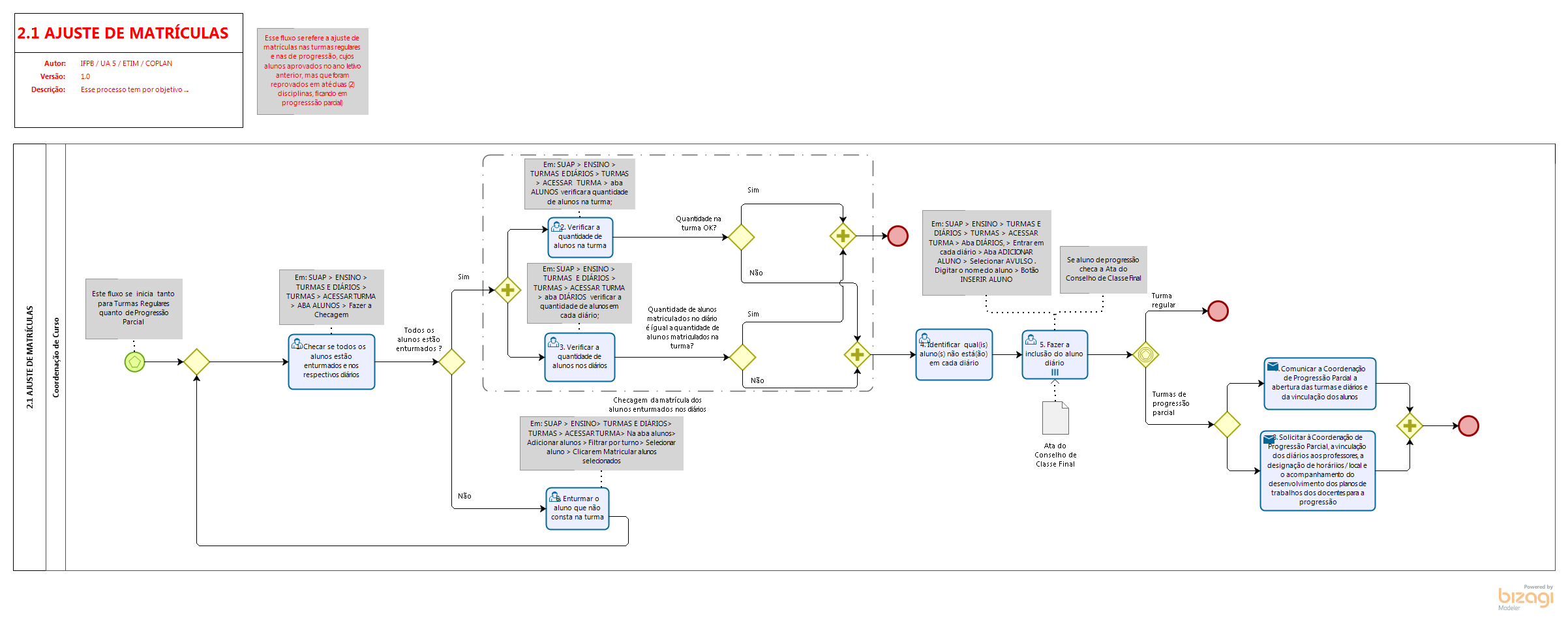
| Processo - Ajuste de Matrículas | Esse é um processo que acontece no início do período letivo. Encontra-se inserido no segundo bloco de processos do Macrofluxo dos Processos das Coordenações de Cursos. | 28/07/2021 15h21 |
| Fluxo - Ajuste de Matrículas | 20/03/2021 16h16 | |
| Processo - Avanço de Estudos em Disciplinas | Esse é um processo que acontece no início do período letivo. Encontra-se inserido no segundo bloco de processos do Macrofluxo dos Processos das Coordenações de Cursos. | 19/12/2022 09h49 |
| Fluxo Avanço de estudos em línguas, artes e informática.png | 19/12/2022 09h46 | |
| Processo - Aproveitamento de Estudos | Esse é um processo que acontece no início do período letivo. Encontra-se inserido no segundo bloco de processos do Macrofluxo dos Processos das Coordenações de Cursos. | 28/07/2021 15h23 |
| Processo - Validação de conhecimentos adquiridos de maneira não formal | Esse é um processo que acontece no início do período letivo. Encontra-se inserido no segundo bloco de processos do Macrofluxo dos Processos de Coordenações de Cursos ETIM. | 24/03/2021 20h16 |
| Processo - Acompanhamento dos diários | Esse é um processo que acontece no decorrer do período letivo. Encontra-se inserido no terceiro bloco de processos do Macrofluxo dos Processos das Coordenações de Cursos. | 28/07/2021 15h24 |
| Processo - Análise e justificativa de faltas | Esse é um processo que acontece no decorrer do período letivo. Encontra-se inserido no terceiro bloco de processos do Macrofluxo dos Processos das Coordenações de Cursos. | 28/07/2021 15h25 |
| Processo - Anuência e Formalização de Estágio | Esse é um processo que acontece no decorrer do período letivo. Encontra-se inserido no terceiro bloco de processos do Macrofluxo dos Processos das Coordenações de Cursos. | 19/08/2022 14h54 |
| Fluxo_Anuência para Formalização de Estágio Obrigatório.png | 16/08/2022 12h25 | |
| Processo - Aula de campo e visita técnica | Esse é um processo que acontece no decorrer do período letivo. Encontra-se inserido no terceiro bloco de processos do Macrofluxo dos Processos das Coordenações de Cursos. | 15/11/2023 18h13 |
| Processo - Conselho de classe bimestral | Esse é um processo que acontece no decorrer do período letivo. Encontra-se inserido no terceiro bloco de processos do Macrofluxo dos Processos de Coordenações de Cursos ETIM. | 24/03/2021 20h55 |
| Processo - Reunião com pais/responsáveis | Esse é um processo que acontece no decorrer do período letivo. Encontra-se inserido no terceiro bloco de processos do Macrofluxo dos Processos de Coordenações de Cursos ETIM. | 24/03/2021 20h43 |
| Processo - Reunião do curso | Esse é um processo que acontece no decorrer do período letivo. Encontra-se inserido no terceiro bloco de processos do Macrofluxo dos Processos de Coordenações de Cursos ETIM. | 24/03/2021 20h44 |
| Processo - Transferências externas (recebimento) | Esse é um processo que acontece no decorrer do período letivo. Encontra-se inserido no terceiro bloco de processos do Macrofluxo dos Processos das Coordenações de Cursos. | 28/07/2021 15h26 |
| Processo - Formalização do plano de trabalho para TCC | Esse é um processo que acontece no decorrer do período letivo. Encontra-se inserido no terceiro bloco de processos do Macrofluxo dos Processos das Coordenações de Cursos. | 28/07/2021 15h27 |
| Processo - Entrega de relatório de estágio | Esse é um processo que acontece no final do período letivo. Encontra-se inserido no quarto bloco de processos do Macrofluxo dos Processos das Coordenações de Cursos. | 28/07/2021 15h28 |
| Processo - Defesa de TCC | Esse é um processo que acontece no final do período letivo. Encontra-se inserido no quarto bloco de processos do Macrofluxo dos Processos das Coordenações de Cursos. | 28/07/2021 15h28 |
| Processo - Pedido de Certificação | Esse é um processo que acontece no final do período letivo. Encontra-se inserido no quarto bloco de processos do Macrofluxo dos Processos das Coordenações de Cursos. | 28/07/2021 15h29 |
| Comunicação de ausências dos discentes nas AENPs | Esse processo faz parte da categoria de Acompanhamento Discente nas AENPs, executado pela Coordenação de Acolhimento ao Estudante (CAE). | 08/04/2021 20h07 |
| Comunicação de ausência dos discentes nas AENPs | 08/04/2021 20h03 | |
| arquitetura-de-processos-do-ensino.png | 30/10/2021 16h21 | |
| Visão agregada do processo de anuência e formalização de estágio.png | 19/08/2022 14h48 | |
| Comunicação de ausências dos docentes no trabalho | Esse processo apresenta as orientações para acompanhamento da frequência dos servidores docentes, seguindo as regulamentações que regem a forma de execução do trabalho na instituição. | 03/06/2023 10h32 |
| Comunicação de Ausência Docente | Esse é o fluxo de Comunicação de Ausência ao trabalho pelo docente | 26/05/2023 11h46 |
| Comunicação de Ausência Docente.png | 26/05/2023 12h26 | |
| Arquitetura dos processos de Coordenações do Ensino | 26/05/2023 13h16 | |
| Comunicação de Ausência Docente_sem_SAC | 30/05/2023 13h36 | |
| Apresentação de justificativa de falta docente | Esse processo orienta o procedimento regimental para o servidor docente apresentar justificativa de falta ao trabalho. | 03/06/2023 11h41 |
| Fluxo_ApresentacaoJustificativadefaltaDocente.png | 03/06/2023 10h51 | |
| Fluxo Visita Técnica e Aula de Campo | Esse é o fluxo que orienta desde a solicitação até a liberação para visita técnica | 11/09/2023 13h47 |
| Fluxo Visita Técnica e Aula de Campo | 11/09/2023 13h38 | |
| Formulários - Aula de campo_anexo1.xlsx | Documento oriundo da Resolução Nº 60 - CS de 20 de março de 2017 | 14/11/2023 15h57 |
| Formulários - Visita Técnica_anexo2.xlsx | Termo de Responsabilidade | 14/11/2023 19h01 |
| Formulários - Visita Técnica_anexo3.xlsx | Relatório da Visita Técnica | 14/11/2023 19h01 |
| Formulários - Visita Técnica_anexo4.xlsx | Ficha Médica | 14/11/2023 19h01 |
| FormulriosVisitaTcnica_anexo5.xlsx | 15/11/2023 18h12 |