Portal do Governo Brasileiro
Ir para o conteúdo
1
Ir para o menu
2
Ir para a busca
3
Ir para o rodapé
4
En
Acessibilidade
Alto Contraste
Instituto Federal da Paraiba
IFPB
Ministério da Educação
Buscar no portal
Buscar no portal
YouTube
Facebook
Instagram
RSS
Transparência
Portal do Estudante
Portal do Servidor
Portal da TI
Acesso à Informação
Acesso a Sistemas
Comunicação
Webmail
Você está aqui:
Página Inicial
>
João Pessoa
>
Institucional
>
Planejamento Institucional - COPLAN
>
Gerenciamento por Processos
>
Processos do Ensino
>
Fluxo - Ajuste de Matrículas
Menu
Institucional
Sobre o campus
Direção Geral
Notícias da Gestão
Planejamento Institucional - COPLAN
Comunicação, Cerimonial e Eventos
Gestão de Pessoas
Perguntas Frequentes
Contato
Cursos
Técnico
Graduação
Pós-Graduação
Ensino
Apresentação
Assistência Estudantil
Agenda do Diretor de Ensino
Biblioteca
Educação Profissional
Ensino Superior
Coordenações de curso
Unidades Acadêmicas
Progressão Parcial e Núcleos de Aprendizagem
Articulação Pedagógica
Calendário Acadêmico
Horários Acadêmicos
Estágio
Núcleo de Estudos Afro-Brasileiros e Indígenas
Fluxos de Processos do Ensino
Inovação, Pós-graduação, Pesquisa, Extensão e Desafios Acadêmicos
Apresentação e Contatos
Plano Estratégico do DIPPED (2023-2026)
Editais
Pulsar 2025
Nada Consta da Pesquisa / Extensão e Cultura
Inovação
Pós-Graduação
Pesquisa
Extensão e Cultura
Desafios Acadêmicos
Grupos de Pesquisa
Lanano
Laboratório de Topografia
LMTel
Programas Internos
Programa de Monitoramento de Águas
Programa IF Mais Empreendedor
Sala de ConferênciaWeb
Administração
Apresentação
Apoio à Administração
Orçamento e Finanças
DLOG Logística
Fale Conosco
Assuntos
Núcleo de Acompanhamento Psicossocial
Relações Internacionais
Subcomissão Própria de Avaliação - SPA JP
Editais do campus
Conselho Diretor
Membros
Resoluções
Atas
Eleições
Regimento do Conselho Diretor
Acesso à Informação
Boletins de Serviço
Execução Orçamentária e Financeira
Demonstrações e Relatórios Contábeis
Documentos Institucionais
Programa de Gestão
Notícias
Participantes
Editais e Documentos referentes ao PGD
Centrais de Conteúdos
Vídeos
Podcasts
Imagens
Aplicativos
Info
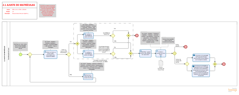
Fluxo - Ajuste de Matrículas
Tweet
Tweet
por
Márcio Carvalho da Silva
—
última modificação
20/03/2021 16h16
Clique para ver a imagem no tamanho completo…
—
Tamanho
: 99KB
Voltar para o topo