Página Inicial
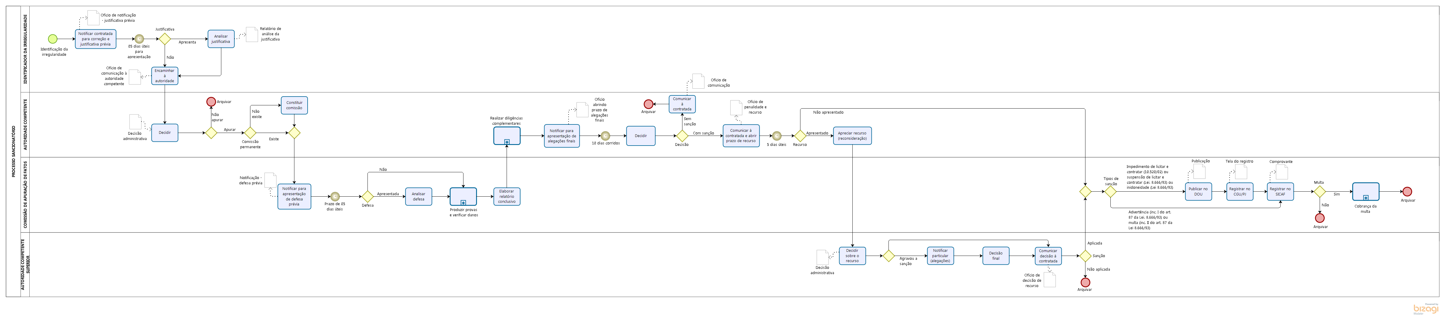
Fluxograma processo administrativo sancionatório