Página Inicial
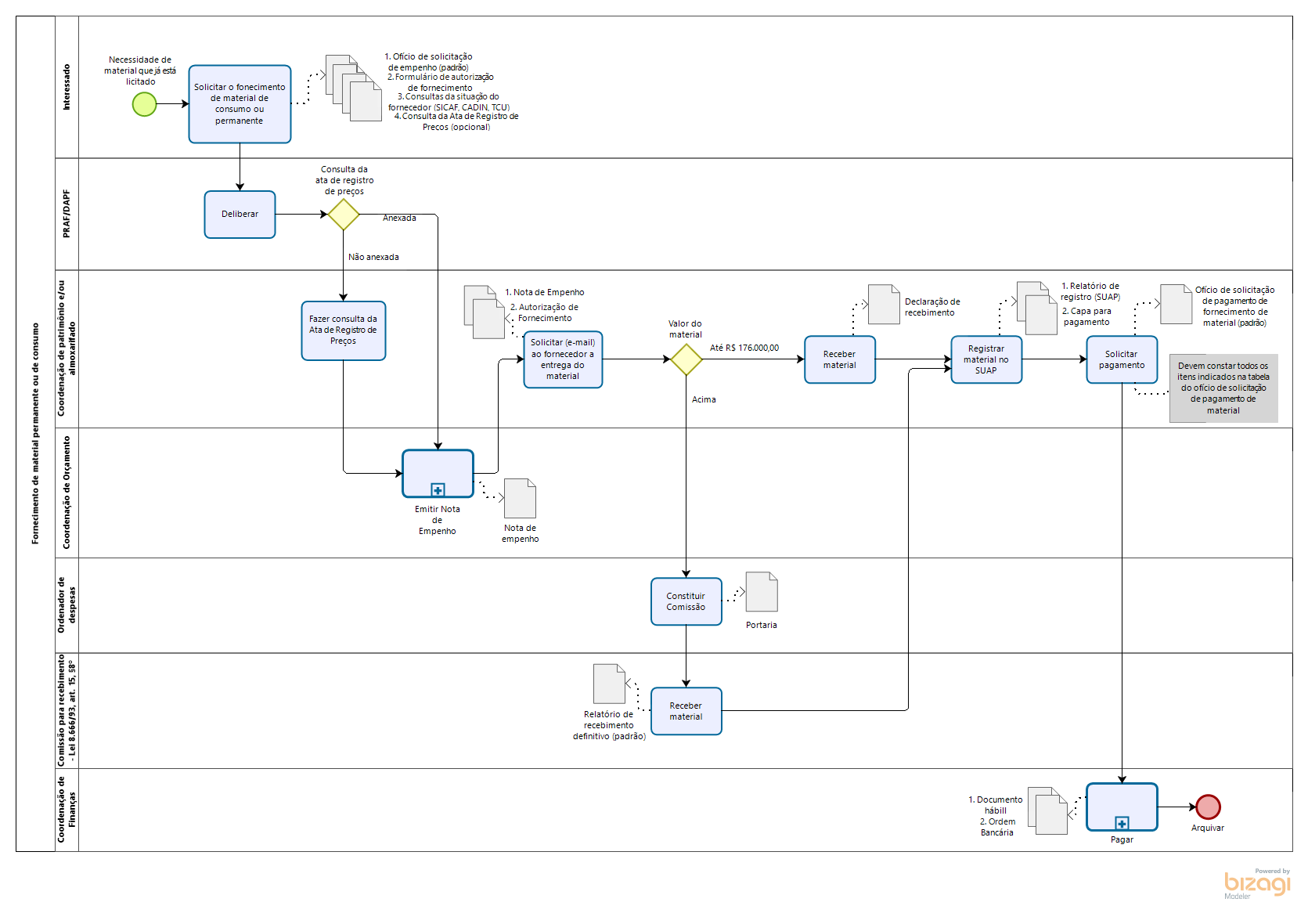
Fluxograma fornecimento de materiais