Página Inicial
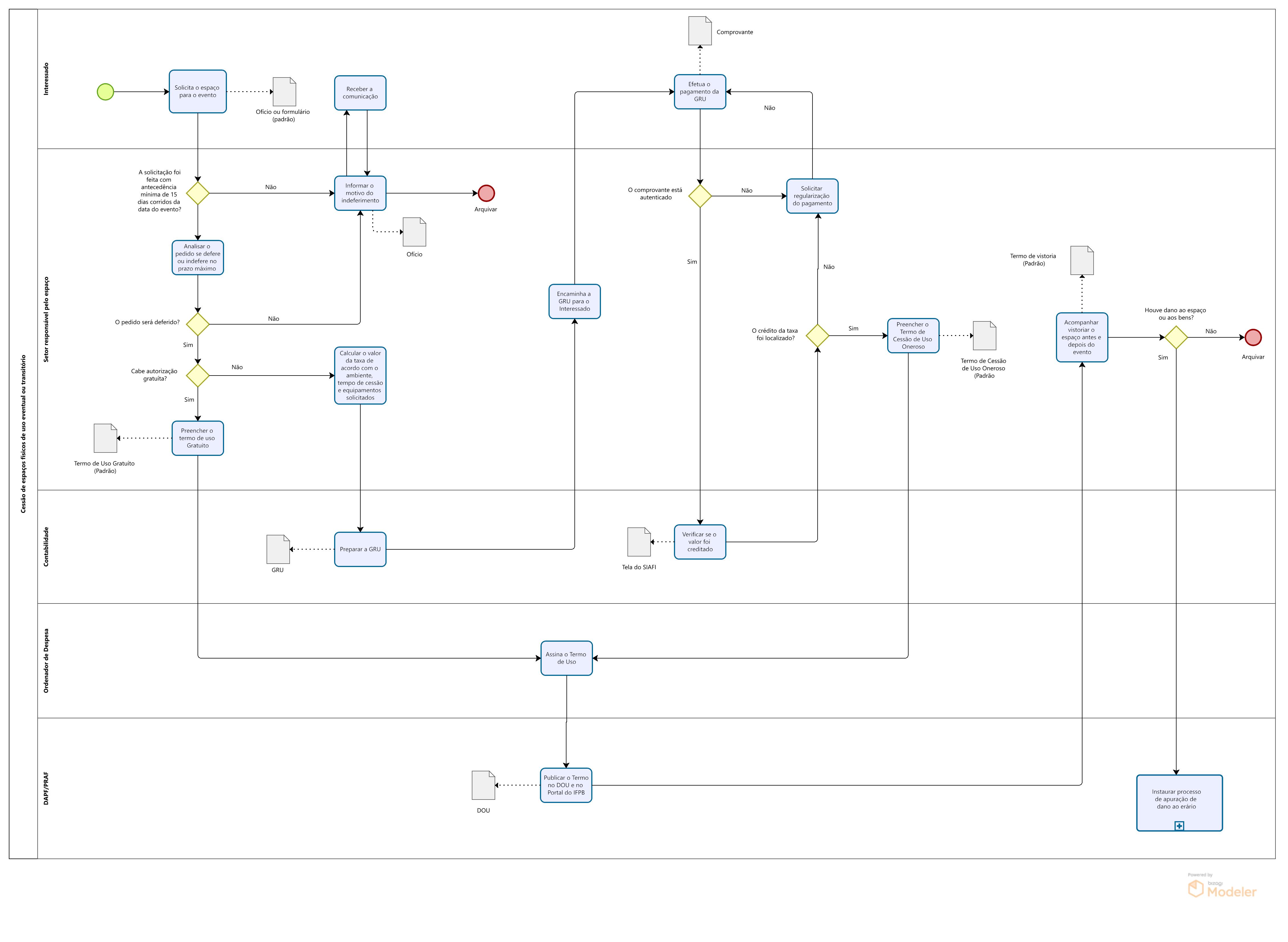
Fluxograma da cessão de espaços físicos