Fornecimento de material de consumo ou permanente (com licitação concluída).
por Diretoria-Geral de Tecnologia da Informação
—
publicado
23/09/2019 11h11,
última modificação
11/03/2021 09h25
Este procedimento objetiva o fornecimento de material de consumo ou permanente, que já passou pelo devido processo licitatório, aos setores da instituição.
1. Objetivo
Este procedimento objetiva o fornecimento de material de consumo ou permanente, que já passaram pelo devido processo licitatório, aos setores da instituição.
Obs: Sempre que houver a possibilidade, como no caso de uma licitação com apenas um material, as atividades de fornecimento devem ser registrados no mesmo processo utilizado na licitação, evitando-se a instauração de um segundo processo.
2. Normas e documentos relacionados
- Lei nº 8.666 de 21 de junho de 1993;
- Lei nº 10.520 de 17 de julho de 2002;
- Manual de gestão de almoxarifado do IFPB;
- Manual de rotinas de patrimônio do IFPB.
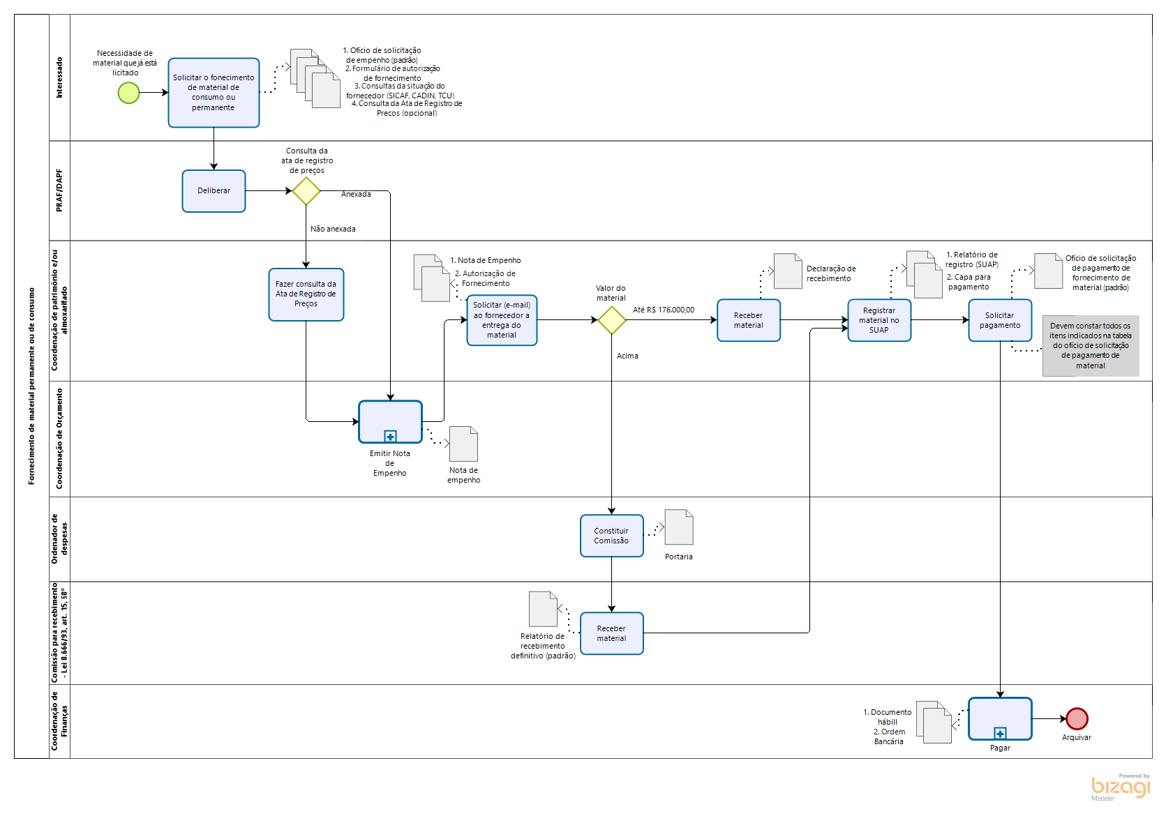
3. Fluxograma
O fluxo que este processo deverá seguir está apresentado abaixo:
O trâmite deste procedimento acontecerá através de processo eletrônico, configurado no SUAP.
4. Requisitos
Antes de abrir o processo eletrônico no SUAP, tenha em mãos os seguintes documentos (OBRIGATORIAMENTE):
- Ofício: Solicitação de autorização para emissão de empenho para aquisição de material(is);
- Formulário: autorização de fornecimento;
- Consulta da situação do fornecedor do SICAF (Sistema de Cadastramento Unificado de Fornecedores);
- Consulta ao cadastro de inadimplentes - CADIN, feita através do SIAFI;
- Consulta consolidada de pessoas jurídicas do TCU;
- Consultas da ata de registro de preços (Opcional)
Obs.: Todos os arquivos anexados ao processo devem estar no formato PDF/A. Para salvar os documentos neste formado, siga as seguintes instruções:
No editor de texto Microsoft Word (a partir da versão 2010):
- Clique na aba “Arquivo” do menu e depois escolha a opção “Salvar como”;
- Escolha o tipo de arquivo “PDF” e, em seguida, clique no botão “Opções”;
- Marque a opção “Compatível com ISO 19005-1 (PDF/A)” e, em seguida, clique no botão “Ok”;
- Por fim, escolha o local em que deseja salvar o arquivo e clique no botão “Salvar”.
No editor de texto LibreOffice Writer:
- Clique na aba “Arquivo” do menu, depois escolha a opção “Exportar como” e, em seguida, escolha “Exportar em PDF...”;
- Marque a opção “Arquivo PDF/A-1a (ISO 19005-1)”;
- Indique o local em que irá salvar o arquivo e, por fim, clique no botão “Salvar”;
5. Documentos eletrônicos vinculados
- Ofício: Solicitação de autorização para emissão de empenho para aquisição de material(is);
- Formulário: autorização de fornecimento;
- Ofício: Solicitação de pagamento de material de consumo ou permanente.
6. Passo-a-Passo
- Faça login no SUAP;
- No menu Administração, escolha a opção "Processos eletrônicos" e, em seguida, "Processos";
- No campo Interessados, utilizando a ferramenta de busca, selecione a unidade do IFPB a que está vinculado (opção que contenha o CNPJ);
- Em "Tipo de Processo", clique no botão "buscar" e, utilizando o filtro, selecione, de acordo com a natureza do material que está sendo solicitado, ou "Material: Fornecimento de material de consumo (com licitação finalizada)" ou "Material: Fornecimento de material permanente (com licitação finalizada), e por fim clique em "confirmar";
- No campo Assunto, digite o seguinte texto: Solicitação de fornecimento de material XXXXX (indicar se é de consumo ou permanente) para XXXXXX (indicar o setor solicitante);
- Escolha o setor de criação do processo e, posteriormente, clique no botão "salvar";
- Clique no botão "Adicionar documento interno" e anexe os documentos indicados no item 5 (documentos eletrônicos vinculados) deste procedimento, utilizando o botão "Adicionar ao Processo";
- Clique no botão "Upload de documento externo" e anexe os arquivos referentes às consultas do fornecedor indicados no item 4 (Requisitos) deste procedimento, selecionando o arquivo, preenchendo as informações obrigatórias e apertando no botão "salvar";
- Por fim, pressione o botão "Encaminhar", na parte superior da tela, escola a PRAF ou da DAPF do seu campus, depois clique em "salvar", que o processo será encaminhado.
