Reforço de empenho de diárias
por Diretoria-Geral de Tecnologia da Informação
—
publicado
21/10/2019 20h28,
última modificação
11/11/2019 13h12
Este procedimento objetiva a solicitação de reforço de empenho de diárias quanto se tratar de valores superiores aos estabelecidos por Instrução Normativa ou unidades que possuam orçamento próprio
1. Objetivo
Este procedimento objetiva ao reforço extraordinário de empenhos de diárias.
2. Normas e documentos relacionados
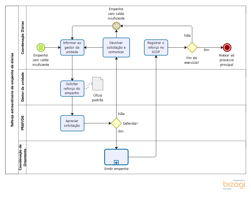
3. Fluxograma
O fluxo que este processo deverá seguir está apresentado abaixo:
O trâmite deste procedimento acontecerá através de processo eletrônico, configurado no SUAP.
4. Requisitos
Antes de abrir o processo eletrônico no SUAP, tenha em mãos os seguintes documentos (OBRIGATORIAMENTE):
- Informação da CCED-RE quanto à insuficiência de saldo no empenho de diárias da unidade.
5. Passo-a-Passo
- Faça login no SUAP;
- No menu Administração, escolha a opção documentos eletrônicos;
- Clique no botão "Adicionar documento de texto";
- Escolha o tipo de documento "Ofício" e depois selecione o modelo "Solicitar reforço de empenho para diárias";
- No assunto, registre o termo "Solicitação de reforço de empenho para diárias", as demais informações obrigatórias, depois clique em "Salvar";
- Clique em "Editar" e preencha as informações indicadas no modelo (em vermelho) e clique em "Concluir";
- Após assinar e finalizar o documento eletrônico, retorne ao processo eletrônico e anexe o ofício através do botão "Adicionar documento interno";
- Por fim, clique em "Enviar".
