Pagamento de serviço prestado por pessoa jurídica sem dedicação exclusiva de mão de obra
1. Objetivo
Este procedimento objetiva o pagamento de serviço prestado por pessoa jurídica ao IFPB sem dedicação exclusiva de mão de obra.
2. Normas e documentos relacionados
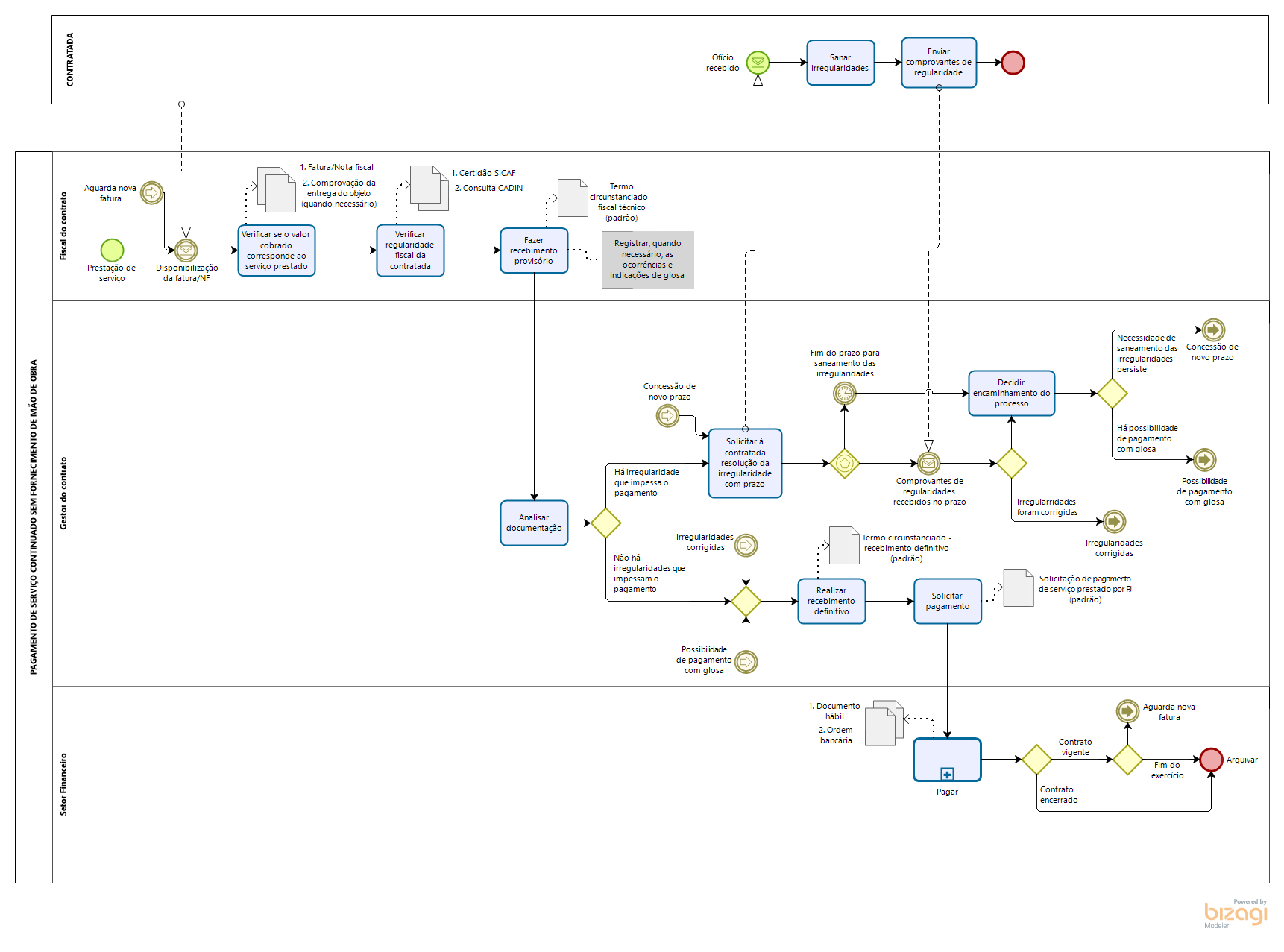
3. Fluxograma
Este processo deverá seguir o seguinte fluxograma:
O trâmite deste procedimento acontecerá através de processo eletrônico, configurado no SUAP.
Obs. 1: Sempre que possível, os documentos referentes aos atos necessários para o pagamento de um serviço devem ser produzidos e tramitados no mesmo processo de contratação, especialmente quando se tratar de um serviço não continuado, de prestação única.
Obs 2: Sempre que possível, os pagamentos referentes a serviços continuados ou prestados em diferentes ocasiões durante a vigência de um mesmo contrato devem ser realizados em um mesmo processo eletrônico durante todo o exercício, e posteriormente vinculado ao processo de contratação.
4. Requisitos
Antes de abrir o processo eletrônico no SUAP, tenha em mãos os seguintes documentos (OBRIGATORIAMENTE):
- Nota fiscal e/ou fatura;
- Documentos referentes à entrega do objeto contratado (prestação do serviço) que possam auxiliar no ateste e pagamento do serviço (a exemplo de listas de assinaturas dos chefes dos setores para pagamento de serviço de manutenção de ar-condicionados ou fotos do evento para pagamento de artistas ou coffee-break).
5. Documentos eletrônicos vinculados
- Termo Circunstanciado - recebimento provisório (fiscal técnico) - com IMR;
- Termo Circunstanciado - recebimento provisório (fiscal técnico) - sem IMR;
- Termo Circunstanciado - recebimento definitivo (gestor do contrato);
- Solicitação de pagamento de serviço (sem dedicação exclusiva de mão de obra) prestado por PJ.
6. Passo a passo para abertura do processo
- Faça login no SUAP;
- No menu Administração, escolha a opção "Processo eletrônico" e, em seguida, "Processos";
- Clique no botão "Adicionar Processos Eletrônicos";
- No campo "Interessados", escolha a empresa prestadora do serviço, com CNPJ;
- Em "Tipo de Processo", clique em "Buscar" e, utilizando o campo de filtro pesquise o tipo de processo que corresponde à natureza do serviço prestado que deverá ser pago e, depois, clique em "confirmar";
- No campo "Assunto", insira um texto com a indicação de pagamento de serviço, a sua natureza, competência e fornecedor (a exemplo de "Pagamento de serviço de fornecimento de energia elétrica ref. ao mês de 01/2020 - ENERGISA");
- Escolha o Nível de Acesso "Público", indique como Setor de Criação o Setor SUAP "Gestão e Fiscalização de Contratos" da sua unidade e, posteriormente, clique em "Salvar";
- Clique em "Upload de documento externo" e anexe os documentos indicados no item 4 deste procedimento e outros que julgar relevantes. Os documentos devem ser anexados em formato PDF tipo A;
- Após o fiscal incluir no processo todos os documentos referentes à verificação da regularidade fiscal da contratada e ao recebimento provisório do serviço, deve encaminhar o processo para o setor no qual o gestor do contrato é lotado, utilizando o botão "Encaminhar".
OBS.: Após concluir a abertura do processo eletrônico, a área demandante deverá acompanhar o fluxo do processo através do fluxograma.
