Página Inicial
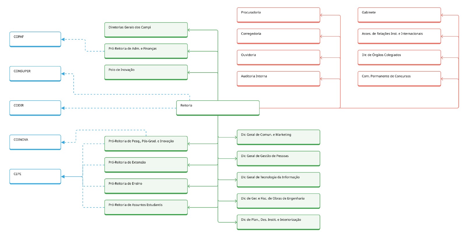
organograma reitoria.jpeg