Você está aqui: Página Inicial > Catolé do Rocha > Administração, Planejamento e Finanças > Compras, Contratos e Licitações > Contratos > Manuais e Orientações > MANUAL DE GESTÃO E FISCALIZAÇÃO DE CONTRATOS - Versão 1.0 - 18-08-2020

MANUAL DE GESTÃO E FISCALIZAÇÃO DE CONTRATOS - Versão 1.0 - 18-08-2020

por 1037929 publicado 28/12/2020 11h29, última modificação 28/12/2020 11h42
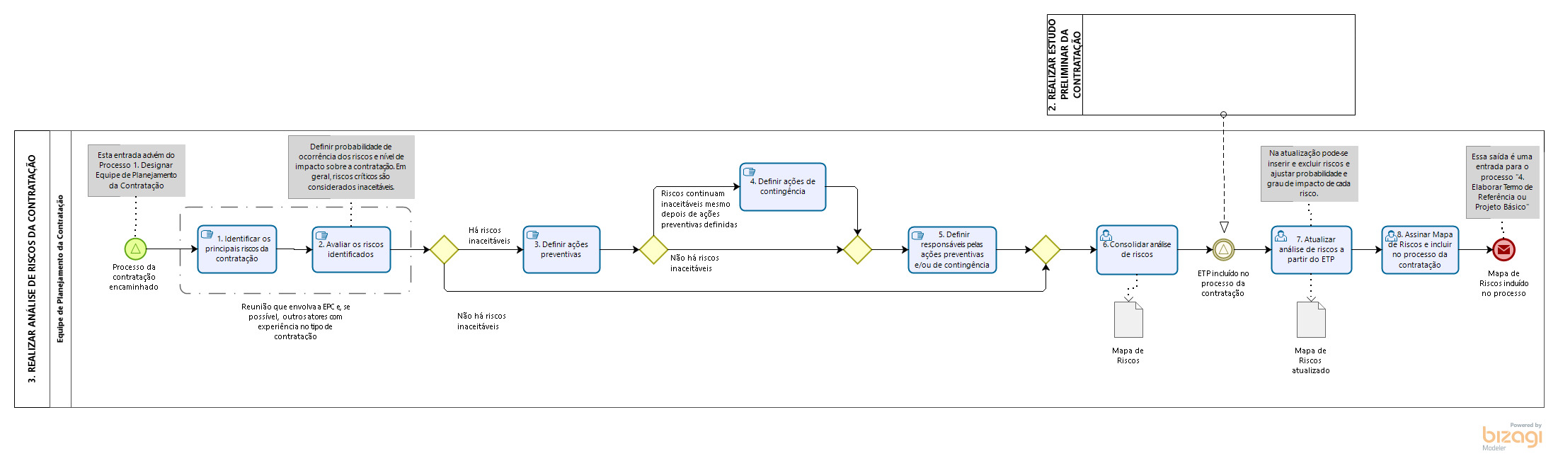
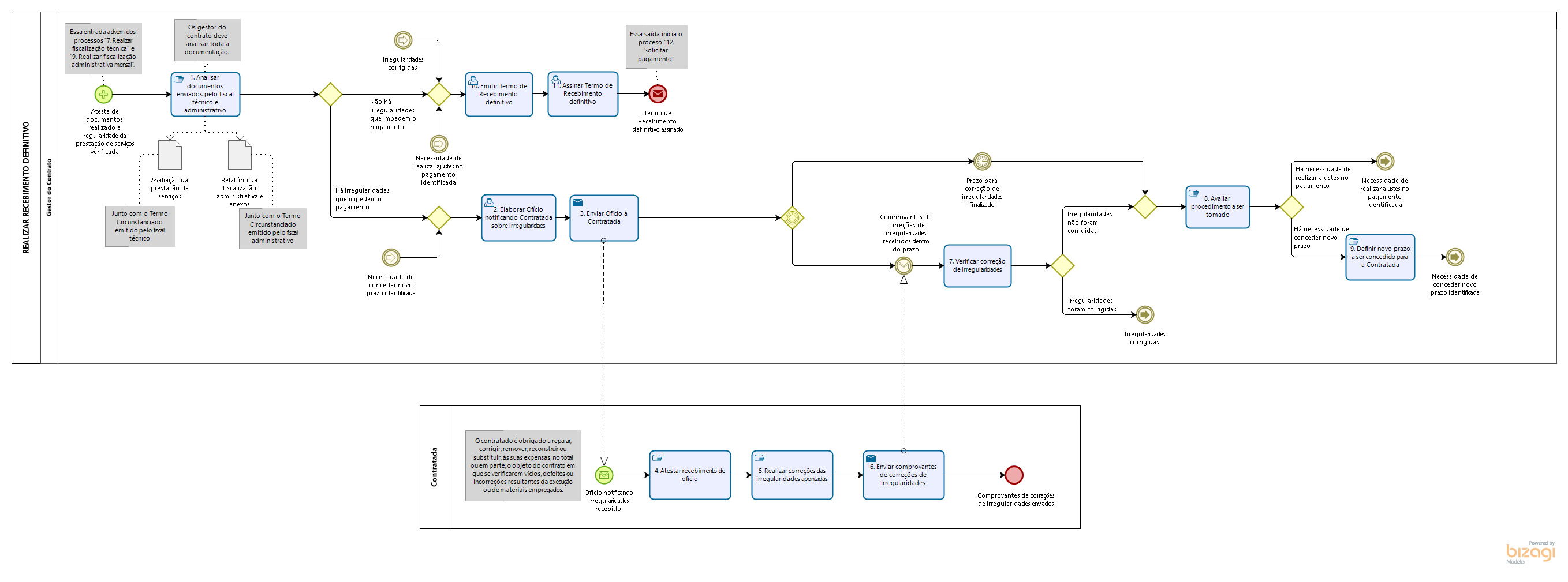
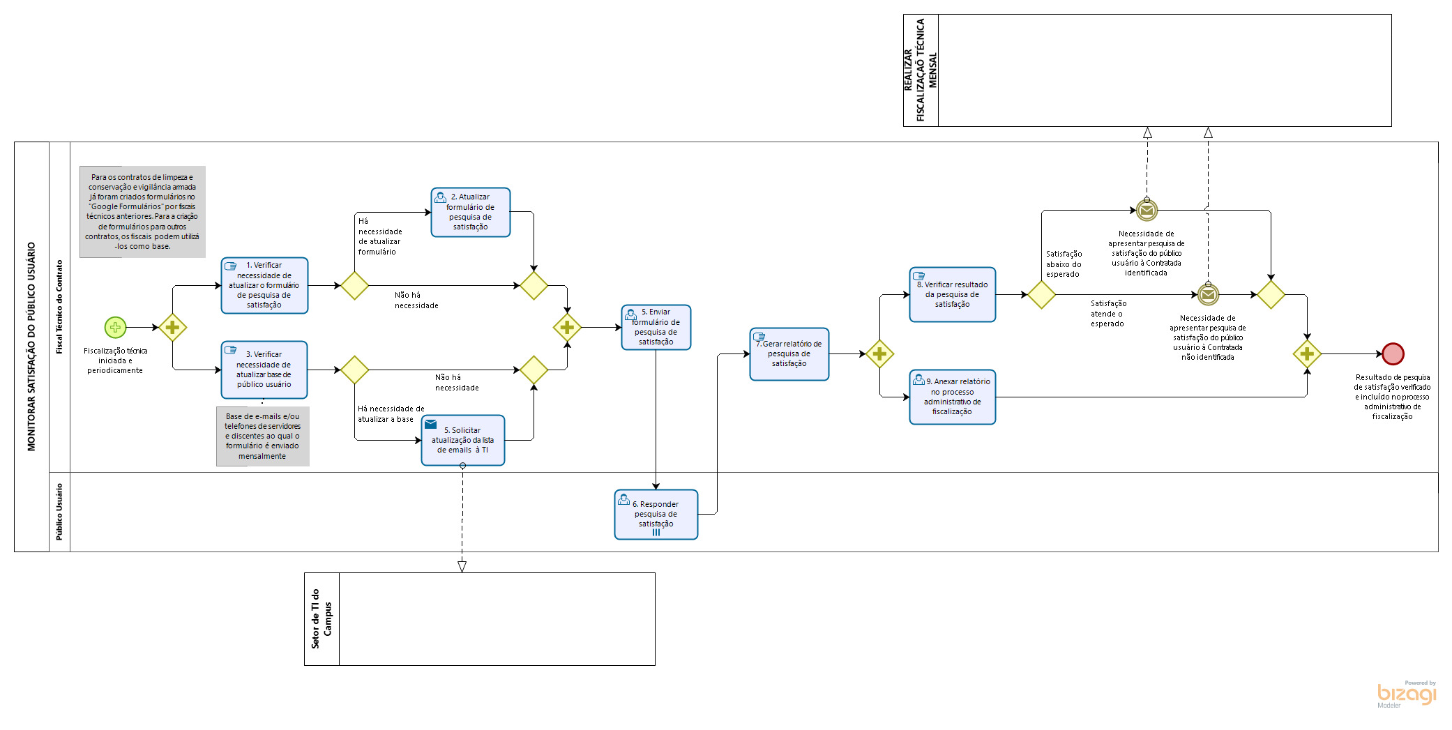
O Manual de Procedimentos de Gestão e Fiscalização de Contratos Administrativos possui por objeto dispor sobre procedimentos de gestão e fiscalização de contratos administrativos de serviços, continuados ou não, com ou sem dedicação exclusiva de mão de obra, no âmbito do Instituto Federal de Educação, Ciência e Tecnologia da Paraíba, Câmpus Catolé do Rocha.